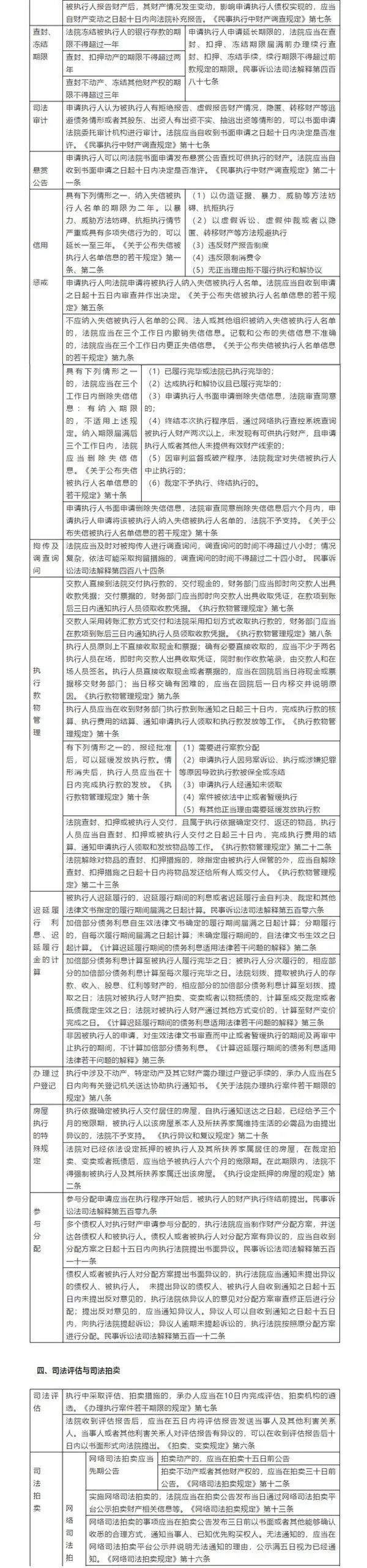
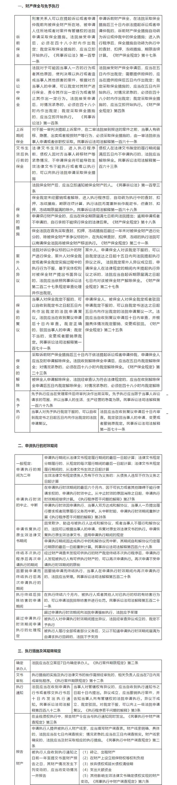
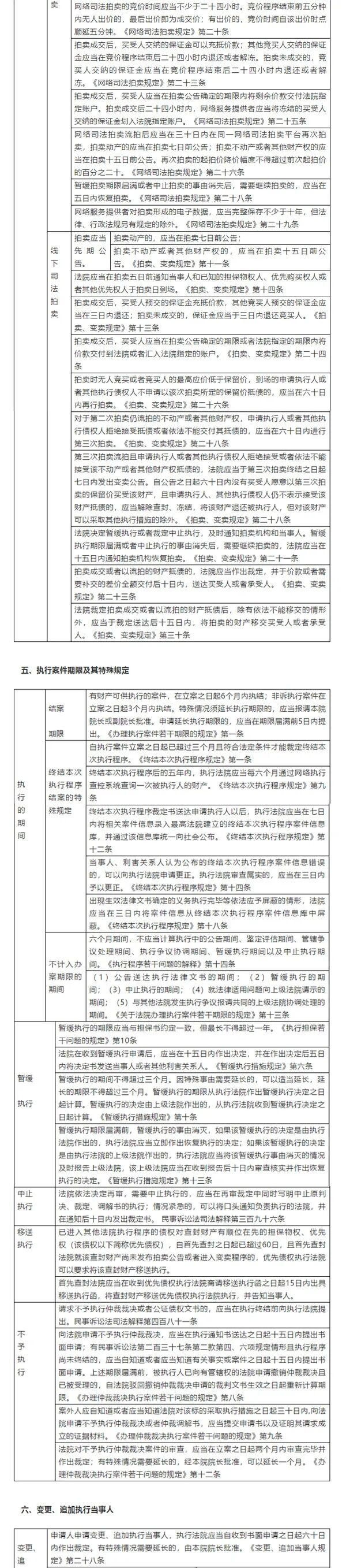
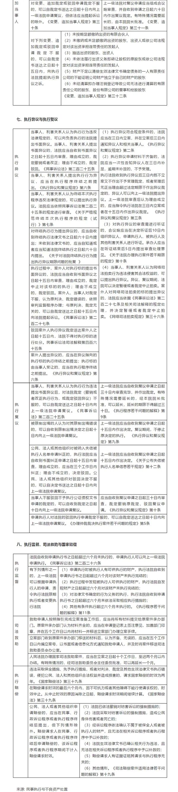
民事执行程序纷繁复杂,既有财产保全,又有执行实施案件中的各种强制执行措施、财产查控以及评估拍卖,还有执行异议、执行复议,以及执行监督、司法赔偿等诸多环节。笔者相信,流程的梳理亦即规范的再熟悉。结合近年来最新执行规范,分为财产保全与先予执行、申请执行的时效期间等8个模块对执行流程的期限和重要节点进行了梳理,现汇总整理供以参考学习。
简称注释表:
| 全称 | 简称 |
| 《最高人民法院关于适用<中华人民共和国民事诉讼法>的解释》 | 《民诉法司法解释》 |
| 《最高人民法院关于办理财产保全案件若干问题的规定》 | 《财产保全规定》 |
| 《最高人民法院关于适用〈中华人民共和国民事诉讼法〉执行程序若干问题的解释》 | 《执行程序若干问题的解释》 |
| 《最高人民法院关于人民法院办理执行案件若干期限的规定》 | 《执行案件期限规定》 |
| 《最高人民法院关于民事执行中财产调查若干问题的规定》 | 《民事执行中财产调查规定》 |
| 《最高人民法院关于公布失信被执行人名单信息的若干规定》 | 《关于公布失信被执行人名单信息的若干规定》 |
| 《最高人民法院关于执行款物管理工作的规定》 | 《执行款物管理规定》 |
| 《最高人民法院关于执行程序中计算迟延履行期间的债务利息适用法律若干问题的解释》 | 《计算迟延履行期间的债务利息适用法律若干问题的解释》 |
| 《最高人民法院关于人民法院办理执行异议和复议案件若干问题的规定》 | 《执行异议和复议规定》 |
《最高人民法院关于人民法院执行设定抵押的房屋的规定》 | 《执行设定抵押的房屋的规定》 |
| 《最高人民法院关于人民法院民事执行中拍卖、变卖财产的规定》 | 《拍卖、变卖规定》 |
| 《最高人民法院关于人民法院网络司法拍卖若干问题的规定》 | 《网络司法拍卖规定》 |
| 《最高人民法院关于审理民事、行政诉讼中司法赔偿案件适用法律若干问题的解释》 | 《司法赔偿案件适用法律若干问题的解释》 |
《最高人民法院关于严格规范终结本次执行程序的规定(试行)》 | 《终结本次执行程序规定》 |
| 《最高人民法院关于执行担保若干问题的规定》 | 《执行担保若干问题的规定》 |
| 《最高人民法院关于正确适用暂缓执行措施若干问题的规定》 | 《暂缓执行措施规定》 |
| 《最高人民法院关于人民法院办理仲裁裁决执行案件若干问题的规定》 | 《办理仲裁裁决执行案件若干问题的规定》 |
| 《最高人民法院关于民事执行中变更、追加当事人若干问题的规定》 | 《变更追加当事人规定》 |
