来源
园之律
问题:工伤事故发生后,如何计算赔偿?
本文以河南省为例,根据《工伤保险条例》及河南省相关政策,梳理了河南省工伤赔偿项目、计算标准及法律依据。
一、需准备的基础数据
- 本人工资:指工伤前12个月平均月缴费工资。若低于统筹地区职工平均工资60%的,按60%计算;高于300%的,按300%计算。
- 河南省上年度职工月平均工资:该基数每年更新,根据河南省人社厅通知,2025年度计发工伤保险待遇的基数为 7183.3元/月(2024年全省城镇非私营单位在岗职工月平均工资)。
- 全国城镇居民人均可支配收入:用于计算一次性工亡补助金,2024年度全国城镇居民人均可支配收入为 54,188元。
- 其他标准:河南省关于住院伙食补助费、交通食宿费、辅助器具配置目录等相关规定。
二、具体工伤赔偿项目
(一)医疗康复待遇(不分等级)
1、医疗费
符合工伤保险诊疗项目、药品及住院服务标准目录的费用,实行实报实销制度。
就医时,应前往协议医疗机构;若遇急诊情况,可就近进行急救处理。
医疗相关费用由工伤保险基金支付。
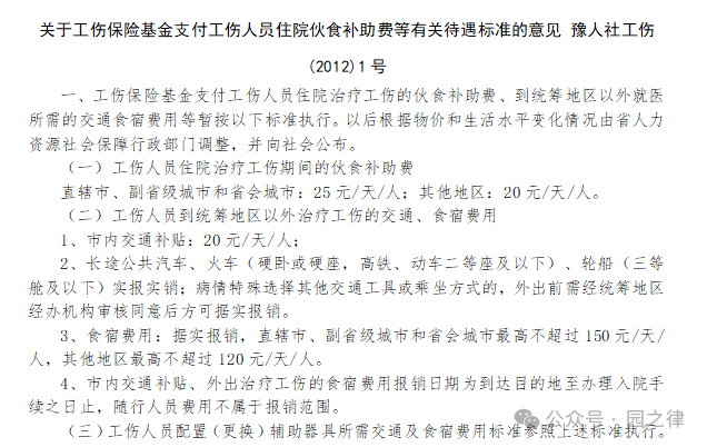
2、住院伙食补助费
该费用按实际住院天数计算,具体标准依据各地区相关规定执行。
河南省标准为:直辖市及省会城市按25元/天/人计算,其他地区按20元/天/人计算。
住院伙食补助费由工伤保险基金支付。
3、异地就医交通食宿费
具体标准依据各地区相关规定执行。
河南省要求,若申请该费用,须取得医疗机构出具的相关证明,并获得经办机构同意。
具体标准如下:
交通费:市内交通费用按20元/天计算;长途交通费用则根据实际发生额实报实销(需经过审核),且仅限公共交通工具产生的费用。
食宿费:在省会城市的,每日不超过150元;在其他地区的,每日不超过120元。
异地就医交通食宿费用由工伤保险基金支付。
4、康复治疗费
申请报销康复治疗费前,需先确认确有康复治疗需求。
治疗过程中产生的符合工伤保险“三目录”(即诊疗项目目录、药品目录、住院服务标准目录)规定的费用,实报实销。
康复治疗费用由工伤保险基金支付。
5、辅助器具配置费
若需配置辅助器具(如假肢、轮椅等),须先经劳动能力鉴定委员会进行确认。
经确认后产生的相关费用,由工伤保险基金负责支付。
法律依据:
(二)停工留薪期待遇(不分等级)
6、停工留薪期工资
计算标准为职工的原工资福利待遇。
停工留薪期限通常情况下不超过12个月;特殊情况可申请延长,但延长时长不得超过12个月。
停工留薪期间的工资由用人单位负责支付。
待职工完成伤残评定后,停发停工留薪期工资,转享相应的伤残待遇。
7、停工留薪期护理费
停工留薪期内,若职工确需护理,由用人单位负责。
法律依据:
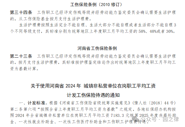
(三)护理费待遇(需鉴定确认)
8、评残后护理费
经劳动能力鉴定委员会确认职工的生活自理障碍等级,分为完全不能自理、大部分不能自理和部分不能自理三个等级。
根据不同的障碍等级,分别按照统筹地区上年度职工月平均工资的50%、40%、30%的标准,按月支付护理费。
河南省标准为鉴定结论作出时上一年度职工月平均工资。2025年河南省生活护理费计发基数为7183.3元/月。
护理费用由工伤保险基金负责支付。
法律依据:
(四)伤残相关待遇(需鉴定确认)
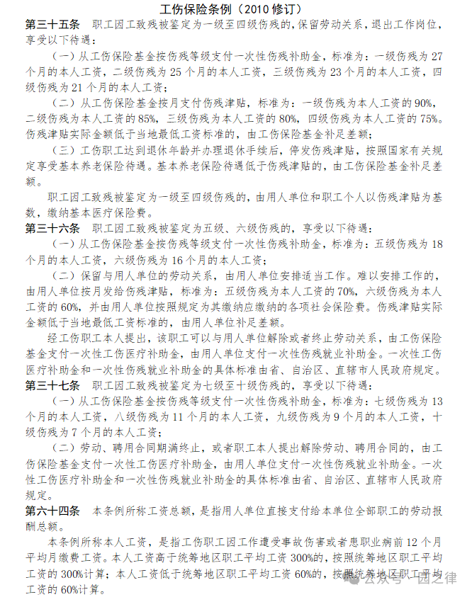
9、一次性伤残补助金
计算标准以本人工资为准。
本人工资具体指工伤发生前12个月的平均月缴费工资。若本人工资低于当地社会平均工资的60%,按60%计算;若高于当地社会平均工资的300%,按300%计算。
在职工伤残等级鉴定后,由工伤保险基金一次性支付。
具体支付月数根据伤残等级确定:1级27个月,2级25个月,3级23个月,4级21个月,5级18个月,6级16个月,7级13个月,8级11个月,9级9个月,10级7个月。
10、伤残津贴(按月)
计算标准以本人工资为准。
职工因工致残被鉴定为1 – 4级的,保留劳动关系并退出工作岗位,伤残津贴由工伤保险基金按月支付。具体支付比例为:1级伤残为本人工资的90%,2级为85%,3级为80%,4级为75%。
职工因工致残被鉴定为5 – 6级,且用人单位难以安排合适工作的,由用人单位按月发放伤残津贴。具体支付比例为:5级伤残为本人工资的70%,6级为60%。
若伤残津贴实际发放金额低于当地最低工资标准的,由支付主体(1 – 4级为工伤保险基金,5 – 6级为用人单位)补足差额。
法律依据:
11、一次性工伤医疗补助金
职工被鉴定为5 – 10级伤残,且与用人单位解除或终止劳动关系时,可领取一次性工伤医疗补助金。
支付标准由省级人民政府规定。
河南省以劳动关系解除或终止时统筹地区上年度职工月平均工资作为计算基数,具体标准为5级16个月、6级14个月、7级12个月、8级10个月、9级8个月、10级6个月。
若工伤职工患职业病,在上述标准的基础上增发30%。
2025年,河南省计发一次性医疗补助金的基数为7183.3元/月。
一次性医疗补助金由工伤保险基金支付。
12、一次性伤残就业补助金
职工被鉴定为5 – 10级伤残,且与用人单位解除或终止劳动关系时,可领取一次性伤残就业补助金。
支付标准由省级人民政府规定。
河南省以劳动关系解除或终止时统筹地区上年度职工月平均工资作为计算基数,具体标准为5级56个月、6级46个月、7级36个月、8级26个月、9级16个月、10级6个月。
支付比例依据职工距法定退休年龄的年限进行折算。
若职工距离法定退休年龄5年以上,按100%支付;不足5年,每少1年,支付比例递减20%;不足1年的,按10%支付。
2025年,河南省计发一次性伤残就业补助金的基数为7183.3元/月。
一次性伤残就业补助金由用人单位支付。
法律依据:
(五)工亡待遇
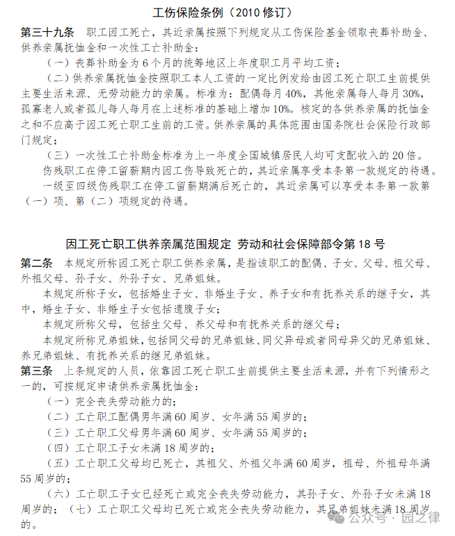
13、丧葬补助金
丧葬补助金按照6个月的统筹地区上年度职工月平均工资进行计算。
2025年,河南省计发丧葬补助金的基数为7183.3元/月。
丧葬补助金由工伤保险基金支付。
14、供养亲属抚恤金
计算标准以本人工资为准。
配偶:每月可领取的抚恤金为职工本人工资的40%。
其他亲属:每人每月可领取的抚恤金为职工本人工资的30%。
孤寡老人或孤儿:在上述标准的基础上,每人每月额外增加10%。
所有供养亲属每月领取的抚恤金总额不得超过工伤职工生前的工资水平。
供养亲属范围,包括配偶、子女、父母、祖父母、外祖父母、孙子女、外孙子女以及兄弟姐妹。上述亲属需同时满足无劳动能力且依靠工伤职工生前提供主要生活来源这两个条件。
供养亲属抚恤金由工伤保险基金支付。
15、一次性工亡补助金
计算标准为上一年度全国城镇居民人均可支配收入的20倍。
2025年采用2024年全国城镇居民人均可支配收入54188元为基数,一次性工亡补助金的标准为54188元*20倍=1083760元。
一次性工亡补助金由工伤保险基金支付。
法律依据:
附表:
特别声明:本文仅供交流学习,版权归属原作者所有,如标注来源错误或侵犯了您的权益告知,我们即时删除。
