来源
明律如是说
网传的律师界十大恐怖事件之一为“忘记交纳诉讼费”,未交纳诉讼费的法律后果为“按撤诉处理”。最高人民法院关于适用《民事诉讼法》的解释 第二百一十三条
原告应当预交而未预交案件受理费,人民法院应当通知其预交,通知后仍不预交或者申请减、缓、免未获批准而仍不预交的,裁定按撤诉处理。
一般情况下,因为未交纳案件受理费而被法院按撤诉处理后,可以再重新起诉的。
但有的案件,因为未交纳案件受理费被法院按撤诉处理后,却没法重新起诉了,此时,麻烦就大了。
某律所律师代理一起劳动案件时,因未通知当事人杨女士补交5元的一审案件受理费,被法院按撤诉处理了。
劳动案件一审撤诉或按撤诉处理,再起诉的,法院不予受理。
《2015年全国民事审判工作会议纪要》第58条
当事人不服劳动人事仲裁机构作出的仲裁裁决或不予受理裁决、决定或通知向人民法院起诉后,撤回起诉或被人民法院按撤诉处理的,当事人又提起诉讼的,人民法院不予受理,已经受理的裁定驳回起诉。
而且,劳动仲裁裁决后,起诉至法院又撤诉的,也不可以上诉,也不可以申请再审。
这也意味着杨女士的这起劳动案件的法律程序因未缴费按撤诉处理而断掉了,无法走下去了。
杨女士遂起诉某律所,要求律所全额赔偿其该劳动案件的诉请金额190余万,并要求律所退回15000元律师费并支付利息。
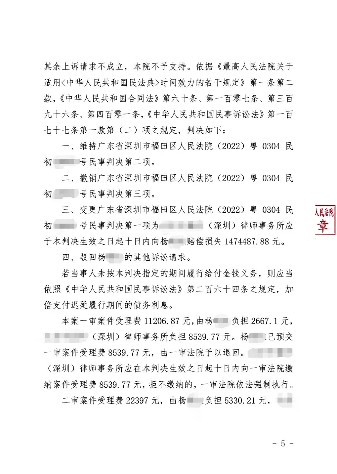
一审法院判决:某律师所赔偿杨女士损失1940249.58元;某律所向杨女士返还律师费15000元及支付利息。
某律所不服一审判决,提出上诉。
二审法院改判某律所于向杨女士赔偿损失1474487.88元,维持了一审判决的其他判项,判得太狠了。
该案二审判决书见下,为保护当事人隐私,人名、律所名、案号等均打码了。
咳咳,这起劳动案件律师收了一万五的律师费,律师事务所实际获益的估计也就三四千元了不起了。现在律所不仅要全额退还律师费,还要赔偿律师费的利息,利息的数额虽然不大,但侮辱性还是较强的。
如果退还律师费并支付利息可能只是让某律所感到膈应,那么赔偿147万余元出去,就让律所感到肉痛了。
律所都要买律师执业责任险的,某律所可以去向相关保险公司申请理赔,但保险公司是否会全额赔偿,待定。
就算保险公司最终全额赔偿了,这毕竟是一件挺丢人的事情,传出去有损某律所形象与声誉。
当然,事实上,很多人都已经知道了某律所具体是哪一家。
2019年的深圳基层法院一审的这起劳动案件,案件受理费先收了5元钱,后因简转普,又要加收5元钱。
区区5元钱,律师随手垫付了就行了。当事人肯清偿最好,不肯清偿也无所谓了,何至于此?
早知当初,何必现在?
明律因为没看到一审判决书,对于相关事实也没搞清楚到底是怎么一回事儿:是律师在收到缴款通知单后,忘记给当事人了?还是律师也没注意到该缴款通知单,疏忽了?区区5块钱,律师为何不先顺手垫付了?此事是否还别有隐情?
另外,有一点事实可能大家不知道,当时和该杨姓劳动者打对台的单位也起诉了,两者是互诉,简转普后,单位居然也没缴纳要补交的5元案件受理费,然后法院出了一份裁定,裁定单位和杨某都“按撤诉处理”。
一起案件的原告被告都“忘记缴费”这究竟是巧合,还是另有故事?
不得而知。
另外,明律还有一点感触:法院判得太狠了。
律所和律师确实有过错,该赔偿,这没得洗。
杨某劳仲申请了150万,劳仲只支持了9万余元,虽然劳仲和法院是两条线,劳仲裁决也经常被法院判决否定,但劳仲裁决多少也是“以事实为依据,以法律为准绳”的,杨某劳仲阶段绝大多数请求金额未获支持,法院阶段就一定能被支持吗?况且单位也起诉了的,单位就一定会败诉么?
法院在处理杨某诉某律所委托合同纠纷时,是否应大致判断一下前案(即杨某与单位互诉的劳动案件)中杨某诉请全部被法院支持的大致可能性呢?
若杨某前案诉请全获支持的几率不高,本案裁判律所按照杨某诉请100%赔偿是否有失公平呢?
这件事情告诉大家,律师执业有风险,小心谨慎总没错。
这件事情还告诉大家,条件允许的话,打官司还是请律师为佳,万一律师履约不当,告到法院,法院很可能判决律所全额买单的,约等于完全胜诉。
所以呢,从这个角度上讲,这件事情其实是给“打官司请律师”在打广告么?
特别声明:本文仅供交流学习,版权归属原作者所有,如标注来源错误或侵犯了您的权益告知,我们即时删除。
