来源
法沐金陵
政府会议纪要“一般是指政府或行政机关召开会议针对某项具体事务作出决定后,交由下级具体职能部门以该职能部门的名义遵照执行”(转引自戴文波:《会议纪要是否具有可诉性的界分》,载《人民司法》2020年第11期)。
在合同纠纷案件中,常出现当事人援引会议纪要,诉请对方履行合同义务的情形。由此引发核心争议:政府会议纪要是否具备作为诉讼依据的法律效力。
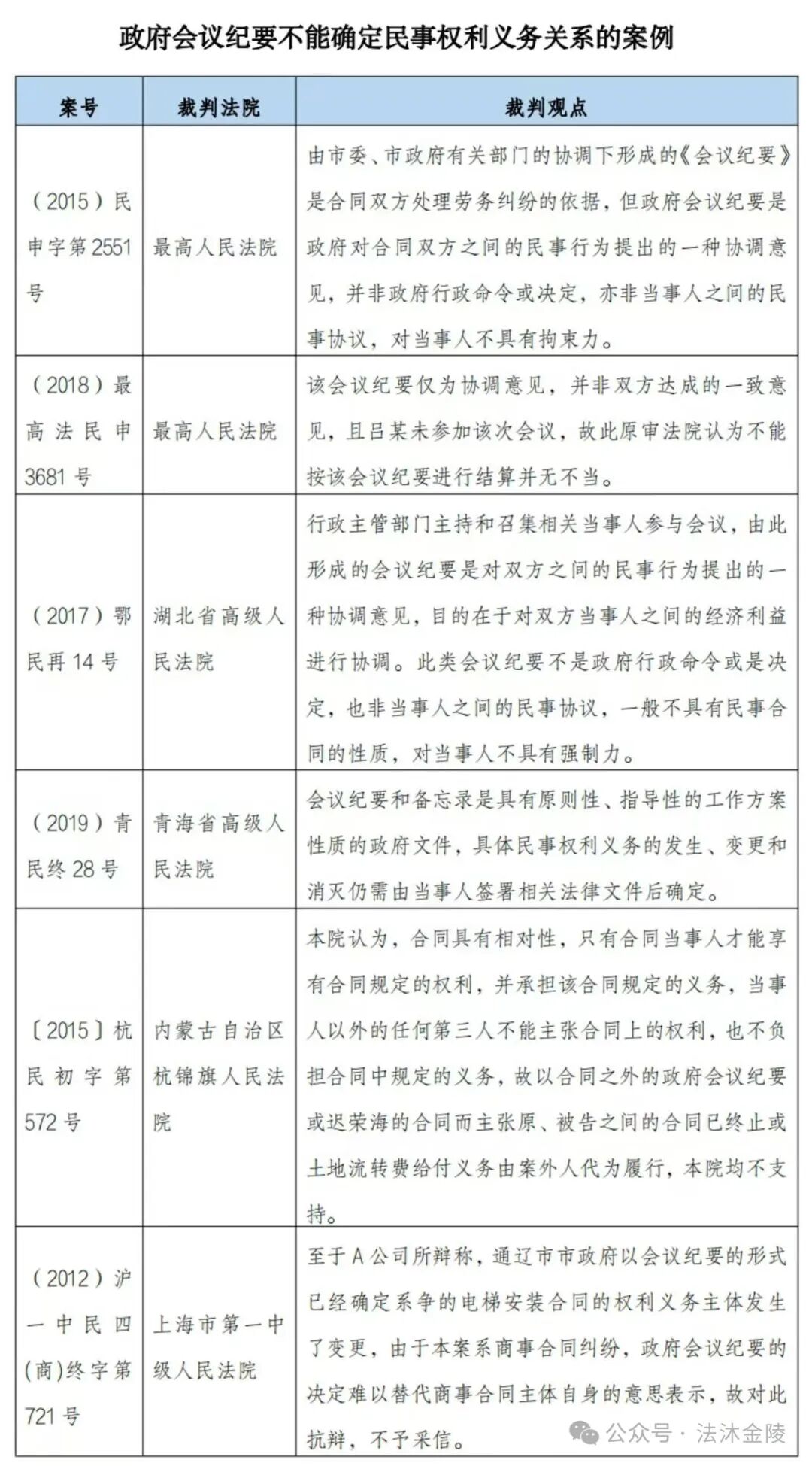
上述案例均认定,政府会议纪要不能作为确定当事人权利义务关系的依据,具体论述理由包括:
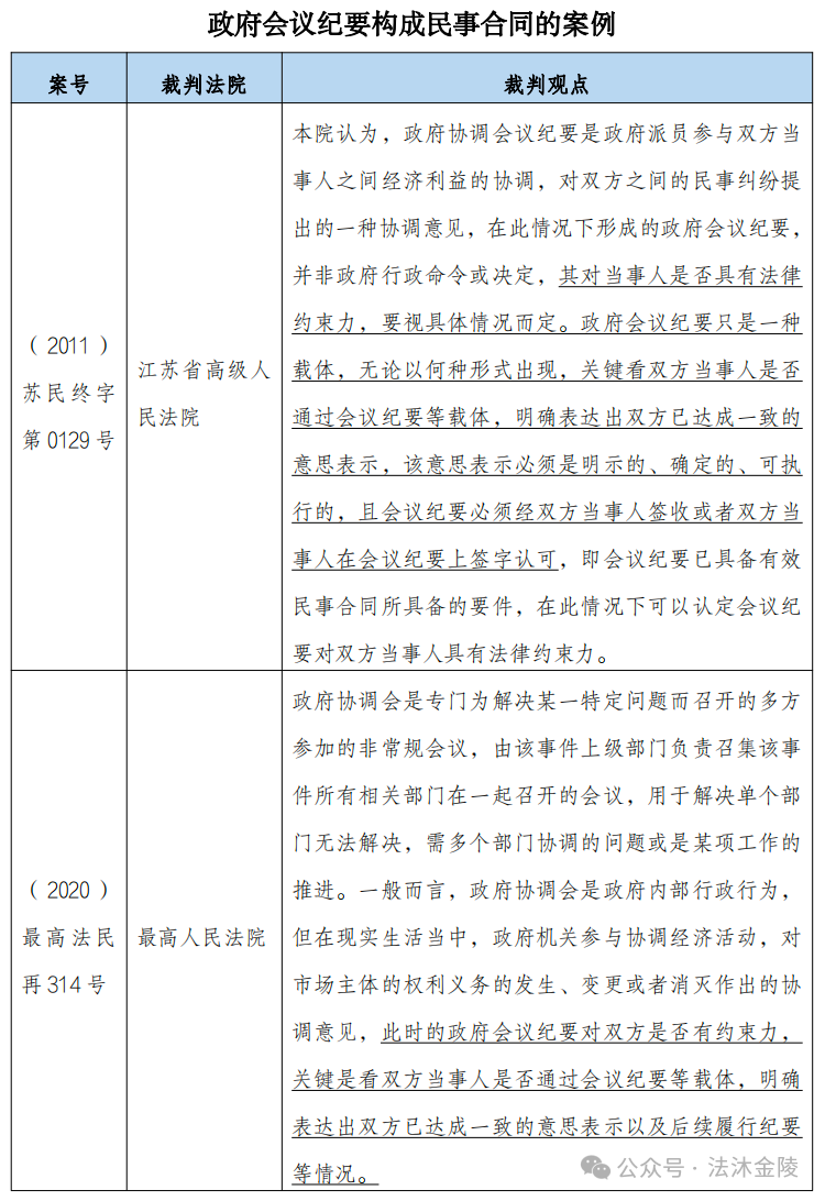
1.从性质与内容分析,政府会议纪要本机上政府对合同双方当事人之间的民事行为提出的协调意见,并非政府行政命令或决定,亦不属于当事人达成的民事协议。
2.从主体适格角度而言,若相关当事人未实际参与政府会议、未成为会议纪要主体,该纪要便不能作为认定其权利义务关系的依据。
3.从意思表示构成要件审视,政府会议纪要既非当事人真实合意的体现,亦不满足民事协议成立所需的必备要素,无法产生确定民事权利义务的法律效力。
从以上案例可以看出,政府会议纪要并非当然不能作为确定双方权利义务的依据,需视其是否符合民事合同构成要件而定。对其性质的判定不能仅以名称为依据,其构成民事合同需同时满足形式和实质两个方面:
1.形式要件:平等主体间的合意表达 ✦
若会议纪要由政府与民事主体(如企业、社会组织)以平等主体身份签署,且文本体现双方共同确认的合意(如签字、盖章等),而非行政机关内部事务记录,那么它就具备了民事合同的形式特征。这种形式要件的满足表明,会议纪要并非单纯的行政指导文件,而是双方协商一致的结果。
2.实质内容:明确的合意与核心条款 ✦
除了形式要件外,会议纪要的内容也必须符合民事合同的实质要求。首先,内容需反映双方经磋商达成的一致意见,而非单方行政决策。其次,会议纪要必须明确约定合作事项的标的、数量、质量、价款或报酬、履行期限、地点和方式等核心条款,符合《民法典》关于合同内容的基本要求。
结论
综上所述,政府会议纪要能否作为确定当事人民事权利义务的依据,不能一概而论。从一般情况来看,政府会议纪要仅是政府对民事行为的一种协调意见,不具备民事协议的性质,不能直接作为确定权利义务的依据。然而,如果会议纪要满足了民事合同的形式和实质要件,即由平等主体签署、明确表达了双方的合意,并且具备了合同的核心条款,那么就可以作为确定民事权利义务的依据。
特别声明:本文仅供交流学习,版权归属原作者所有,如标注来源错误或侵犯了您的权益告知,我们即时删除。
