来源
法与烟
这个公众号曾一度沉寂,原因在于团队精力有限,日常工作的繁忙使我们难以抽出时间进行持续的维护。同时,烟草法律领域的复杂性也日益凸显,许多问题难以给出确凿无疑的答案,这让我们担心误导读者。然而,经过深思熟虑,我们意识到,正是因为烟草法律领域的研究者稀少,我们才更应该勇于发声,积极参与讨论,以期推动该领域的进步与发展。因此,我们决定重新开始,对日常工作中遇到的涉烟法律问题进行解答,并建立一个微信群,为大家提供一个交流探讨的平台,共同进步。想要加入我们的微信群,请通过名片上的联系方式添加微信,通过身份验证后,将有专人邀请您入群。
问题探究
本文主要针对烟草专卖行政处罚程序针对违法事实不成立的两种处理方式的适用条件与程序差异进行分析,为规范执法行为提供参考。
一、违法事实不清与违法事实不能成立的本质差异
广义的“违法事实不成立”可以理解为“违法事实不清”和“违法事实不能成立”。在行政处罚程序中,“违法事实不清”与“违法事实不能成立”是两个容易混淆的法律概念。前者指案件调查过程中证据链存在瑕疵,无法完整证明违法行为的构成要件(如主体、客体、主观方面、客观方面存在缺失),属于证据不足的疑案状态。后者则是通过调查取证已明确证实当事人不存在违法行为,属于事实清楚但结论否定的情形。
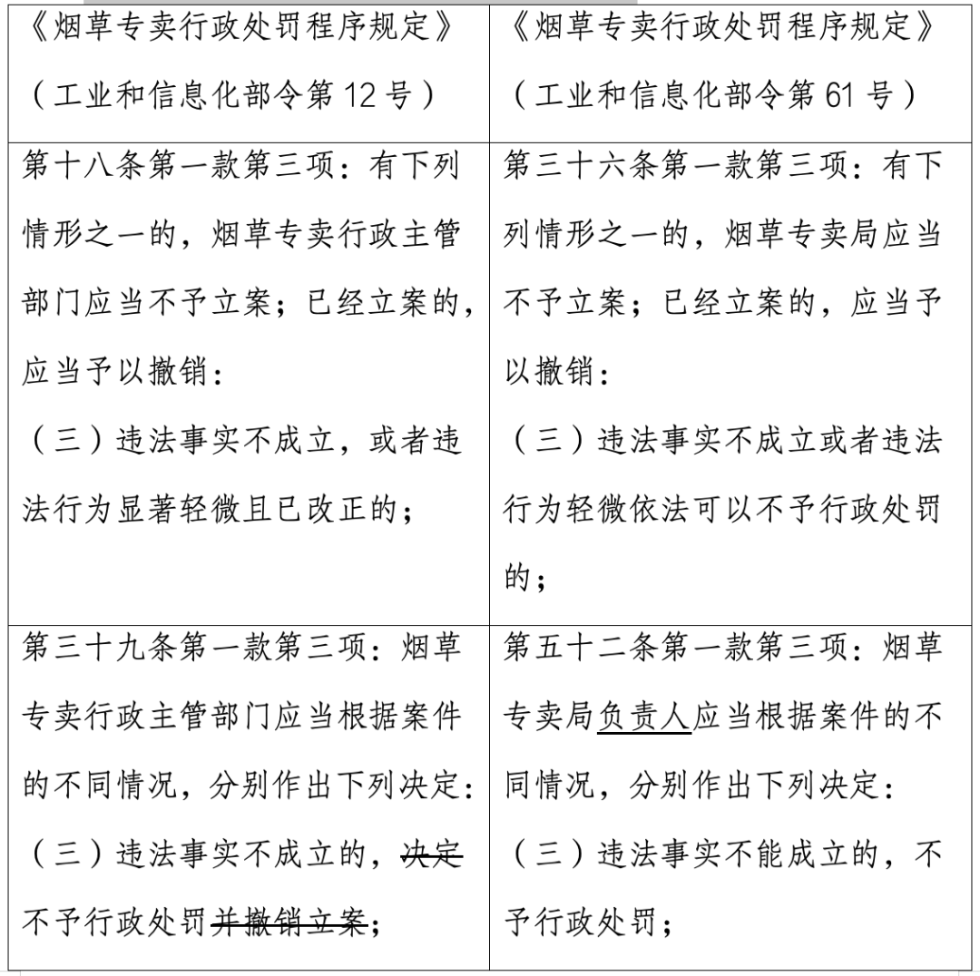
二、烟草专卖行政处罚程序的修订轨迹
根据《烟草专卖行政处罚程序规定》前后修订内容来看,修订前针对违法事实不成立的情况仅有一种处理方式,即撤销立案。修订后针对违法事实不成立的情况规定两种处理方式,即撤销立案和烟草专卖局负责人作出不予处罚决定,而两种处理方式主要区别在于立案后调查终结前撤销立案和调查终结后机关负责人作出决定。
三、结论与实践建议
结合《行政处罚法》第五十七条第一款第三项关于调查终结后违法事实不能成立作出不予处罚决定的规定、《烟草专卖行政处罚程序规定》修订内容以及实践操作,针对烟草专卖行政处罚领域违法事实不成立的处理,建议如下:
1.在立案后进行调查后仍然事实不清、证据不足的,建议直接填写撤销立案报告表撤销立案。
2.针对调查后有明确证据证明违法事实不成立的,建议调查终结后,依法作出不予处罚决定,无需撤销立案。
特别声明:本文仅供交流学习,版权归属原作者所有,如标注来源错误或侵犯了您的权益告知,我们即时删除。
