来源
走进民法典
2025年9月12日,全国人大常委会审议通过仲裁法修订草案,新《仲裁法》将自2026年3月1日起施行。
本次仲裁法修订共新增条文20个,删除条文4个,修改条文57个,实质变更条文34个,条文总数从原先的80条增加至96条。这是我国《仲裁法》自1995年施行以来的首次全面修订。
特转载《仲裁法》新旧条文对照表,共大家参阅学习。
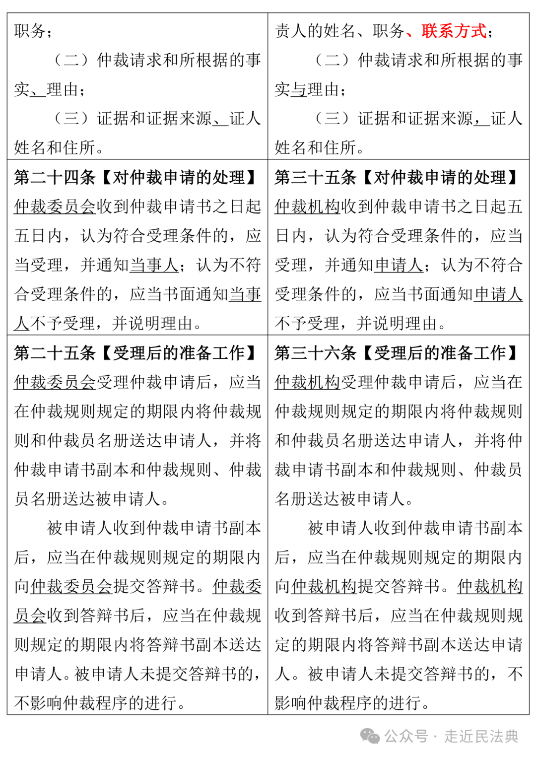
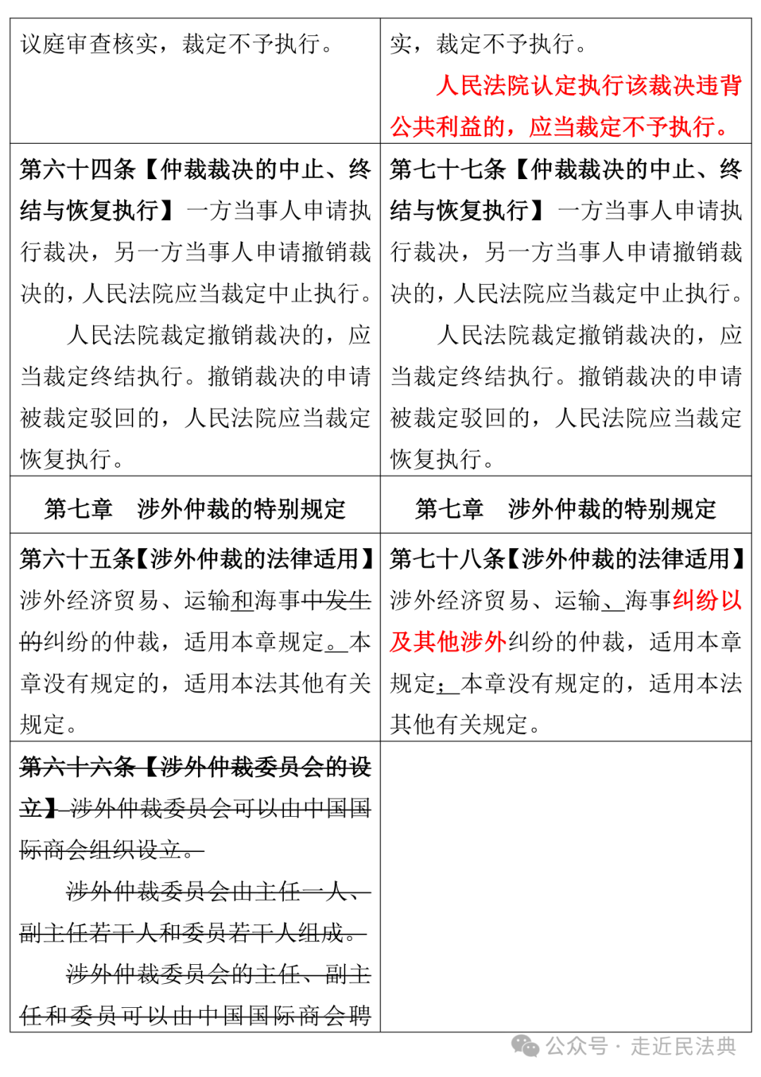
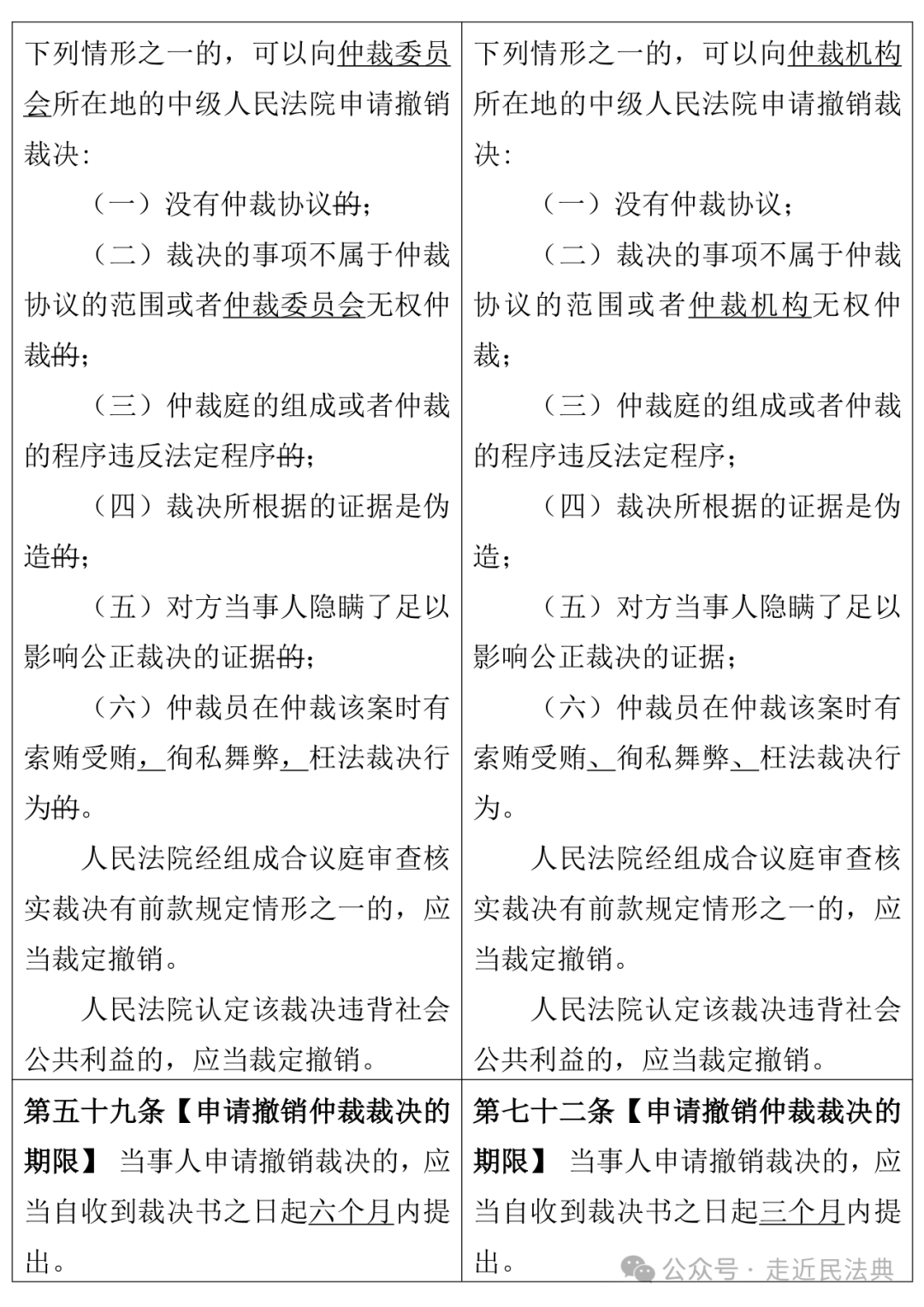
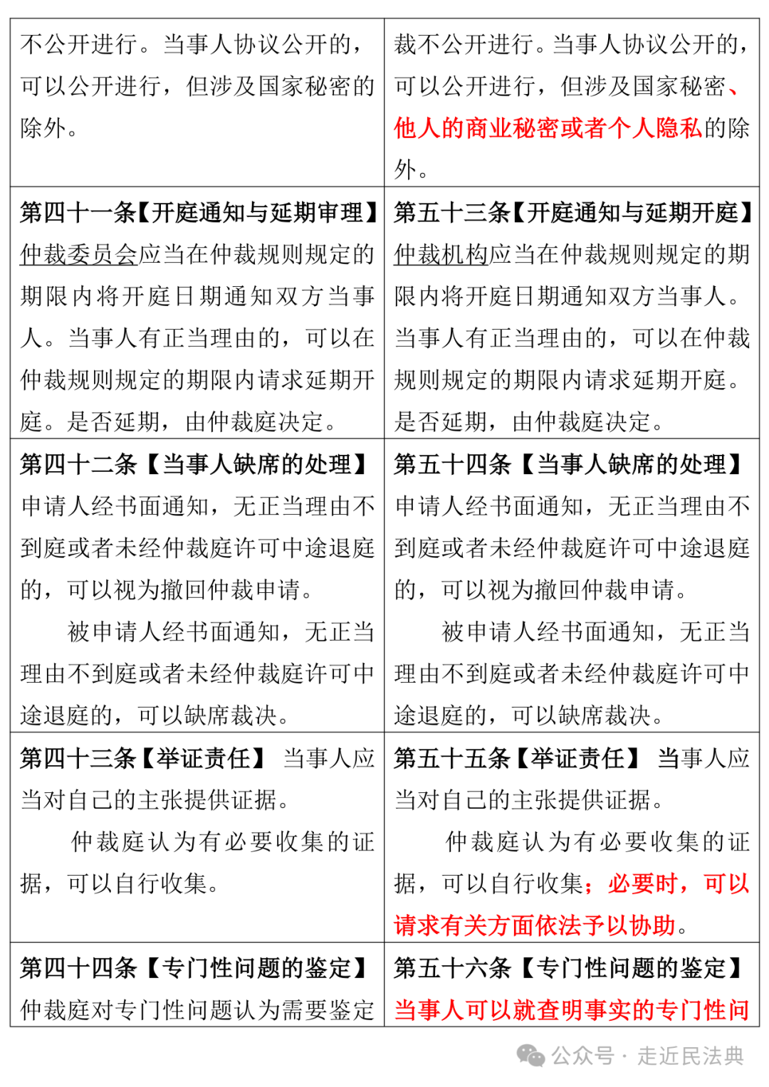
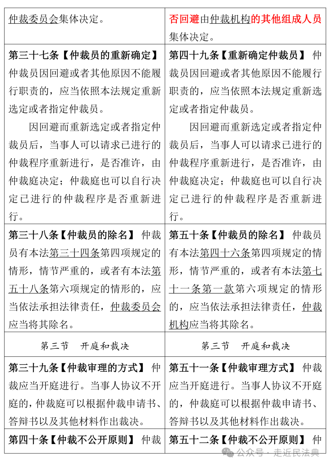
为便于直观了解修订后的《仲裁法》较原《仲裁法》的变动情况,我们逐条进行梳理对照,形成如下对照表。左栏为现行《仲裁法》条文,右栏为新《仲裁法》条文,其中右栏红色字体内容为新法增加的规定,左栏加删除线内容为旧法被删除的规定,两栏加下划线内容为表述变动的规定(点击图片后可放大浏览):
整理:孙政 董黎明 蔡毅
修订后的仲裁法共8章96条,主要修改内容包括:
明确仲裁事业发展的总体要求。规定仲裁事业的发展要贯彻落实中国共产党和国家的路线方针政策、决策部署,服务国家高质量发展和高水平对外开放,营造市场化、法治化、国际化营商环境,发挥化解经济纠纷的作用。
完善涉外仲裁制度。拓宽涉外仲裁案件范围;增加规定特定涉外纠纷的当事人可以在仲裁机构之外,选择由符合法定条件的人员组成仲裁庭按照约定的仲裁规则进行仲裁;增设仲裁地制度;支持仲裁机构加强对外交流合作,支持仲裁机构“走出去”“引进来”;明确我国仲裁机构、仲裁庭可以办理国际投资仲裁案件等。
完善仲裁机构内部治理、担任仲裁员的条件等方面的制度。一是明确仲裁机构的公益性非营利法人属性,要求其建立健全内部治理结构及民主议事、人员管理、投诉处理等方面的制度,加强对组成人员、工作人员及仲裁员的监督。二是授权国务院制定仲裁机构登记管理的具体办法,并明确违反仲裁机构登记管理规定的,依照有关法律、行政法规的规定处理。三是规范仲裁机构变更、注销登记程序。四是规范仲裁机构组成人员的任期及换届。五是完善担任仲裁员的条件,拓宽仲裁员聘任渠道。六是提高仲裁机构、仲裁员的透明度,建立信息公开和披露制度。
推进与国际通行规则相融通的中国特色仲裁实践创新。一是明确仲裁应当遵循诚信原则,增设防范虚假仲裁的相关规定。二是适应信息技术的发展,增加网络在线仲裁制度。三是扩大仲裁协议的认定方式,规定一方当事人主张有仲裁协议,另一方当事人在首次开庭前不予否认的,经仲裁庭提示并记录,视为当事人之间存在仲裁协议。四是增加仲裁文书送达制度,拓宽首席仲裁员选定方式,充分尊重当事人意思自治。五是明确仲裁机构主任指定仲裁员时需遵循仲裁规则确定的程序,以提高仲裁庭组庭的公正性。六是缩短申请撤销裁决的时限,促进仲裁优势的发挥。七是加大法院等有关方面在保全、证据收集等方面对仲裁的支持力度。(本段落摘自微信公号“人民法院报”)
特别声明:本文仅供交流学习,版权归属原作者所有,如标注来源错误或侵犯了您的权益告知,我们即时删除。
