来源
国家消防救援局
国家消防救援局关于印发《消防行政处罚裁量权基准》的通知
消防〔2025〕39号
各省、自治区、直辖市消防救援总队:
《消防行政处罚裁量权基准》已经2025年9月8日国家消防救援局第13次局务会议审议通过,现印发给你们,请认真贯彻执行。
附件:消防行政处罚裁量权基准.pdf
国家消防救援局
2025年9月10日
消防行政处罚裁量权基准
2025年9月
第一部分 一般性规定
一、为正确适用消防法律、行政法规和部门规章,进一步规范消防救援机构行政处罚裁量行为,提高行政执法水平,保护公民、法人或者其他组织的合法权益,根据《中华人民共和国行政处罚法》《中华人民共和国消防法》等法律法规以及国务院有关规定,结合消防行政执法工作实际,制定《消防行政处罚裁量权基准》(以下简称《基准》)。
二、消防救援机构实施消防行政处罚裁量适用本《基准》。根据《国务院办公厅关于进一步规范行政裁量权基准制定和管理工作的意见》《应急管理行政裁量权基准暂行规定》,制定消防行政处罚裁量基准细则,包括违法行为、法律规定、处罚依据、违法情节及具体情形、量罚幅度等内容。
三、适用本《基准》进行裁量的消防行政处罚,主要是各级消防救援机构对违法行为实施的“罚款”处罚,“警告”“责令停止使用”“责令停产停业”“责令停止执业”“没收违法所得”“吊销相应资格”等“罚款”以外的行政处罚不在《基准》规范范围。
四、实施消防行政处罚裁量,应当坚持法制统一、程序公正、公平合理、高效便民,遵循过罚相当、处罚与教育相结合的原则,确保消防行政处罚裁量权行使的合法性、合理性,推进严格规范公正文明执法。
五、同一个违法行为违反不同法律、行政法规和部门规章规定或者违反同一效力层级的法律、行政法规和部门规章规定的,按照上位法优于下位法、特别规定优于一般规定、新的规定优于旧的规定等原则适用。
六、对同一类违法主体实施的性质相同、情节相近或者相似、危害后果基本相当的消防安全违法行为,在处罚裁量时,适用的处罚种类应当基本一致,处罚幅度应当基本相当,处理结果应当基本一致。
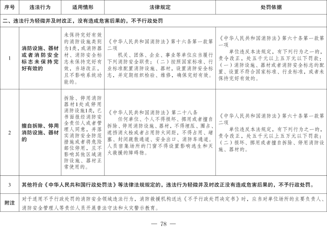
七、当事人有下列情形之一的,不予行政处罚:
(一)不满十四周岁的未成年人有消防安全违法行为的;
(二)精神病人、智力残疾人在不能辨认或者不能控制自己行为时有消防安全违法行为的;
(三)消防安全违法行为轻微并及时改正,没有造成危害后果的;
(四)当事人有证据足以证明没有主观过错的,法律、行政法规另有规定的,从其规定;
(五)消防安全违法行为终了且在二年内未被发现的,但涉及公民生命健康安全且有危害后果的,上述期限延长至五年,法律另有规定的除外;
(六)其他依法不予行政处罚的。
初次违法且危害后果轻微并及时改正的,可以不予行政处罚。
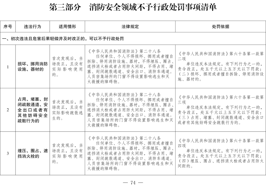
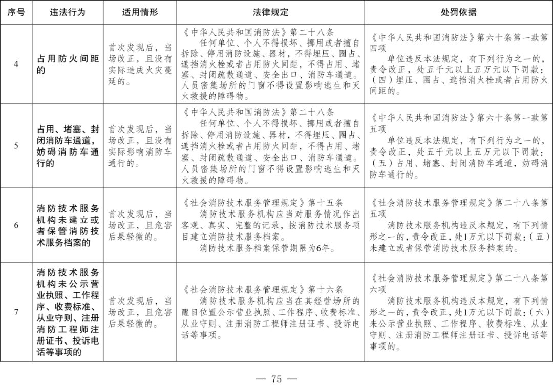
八、《基准》明确了消防安全领域不予行政处罚事项清单,包括违法行为、适用情形、法律规定、处罚依据等内容。各省、自治区、直辖市消防救援机构可以结合实际依法研究制定本地区的不予行政处罚事项清单。
不予行政处罚的,消防救援机构应当对当事人进行教育。
九、当事人有下列情形之一的,应当从轻或者减轻行政处罚:
(一)已满十四周岁不满十八周岁的未成年人有消防安全违法行为的;
(二)主动消除或者减轻消防安全违法行为危害后果的;
(三)受他人胁迫或者诱骗实施消防安全违法行为的;
(四)主动供述消防救援机构尚未掌握的消防安全违法行为的;
(五)配合消防救援机构查处违法行为有立功表现的;
(六)其他依法从轻或者减轻行政处罚的。
尚未完全丧失辨认或者控制自己行为能力的精神病人、智力残疾人有违法行为的,可以从轻或者减轻行政处罚。
十、从轻处罚的,应当在法定处罚种类和处罚幅度内,适用较轻、较少的处罚种类或者较低的处罚幅度。
减轻处罚的,应当适用法定处罚最低限度以下的处罚种类或者处罚幅度,包括应当并处时不并处、在法定最低罚款限值以下确定罚款数额等情形。对当事人作出减轻处罚决定的,应当经消防救援机构负责人组织集体讨论。
十一、当事人有下列情形之一的,应当从重行政处罚:
(一)违法行为情节恶劣,造成严重社会影响,或者发生火灾事故造成人员伤亡的;
(二)对举报人、证人或者消防执法人员打击报复的;
(三)因同一消防安全违法行为受过刑事处罚,或者一年内因同一种消防安全违法行为受过消防行政处罚的;
(四)拒绝、阻碍或者以暴力方式威胁消防执法人员执行职务的;
(五)伪造、隐匿、销毁证据的;
(六)其他依法从重行政处罚的。
发生火灾等突发事件,为了控制、减轻和消除突发事件引起的社会危害,对违反突发事件应对措施的行为,应当依法快速、从重处罚。
十二、从重处罚的,应当在法定处罚种类和幅度内对当事人适用较重种类或者较高幅度的处罚。
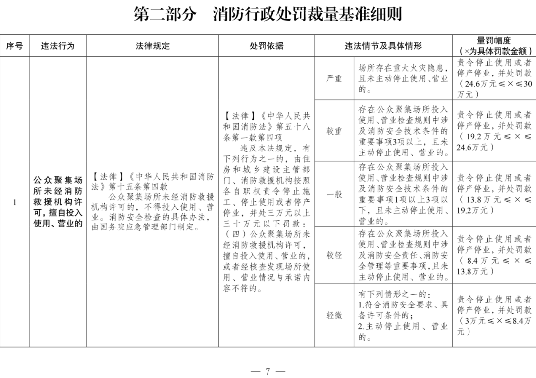
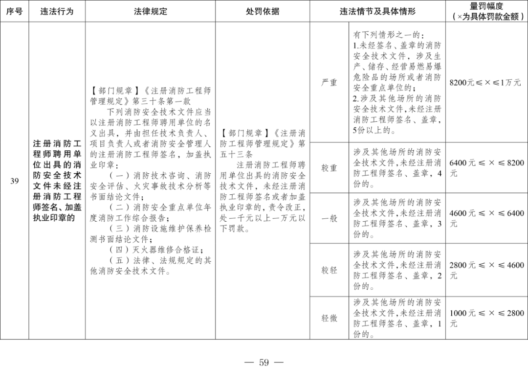
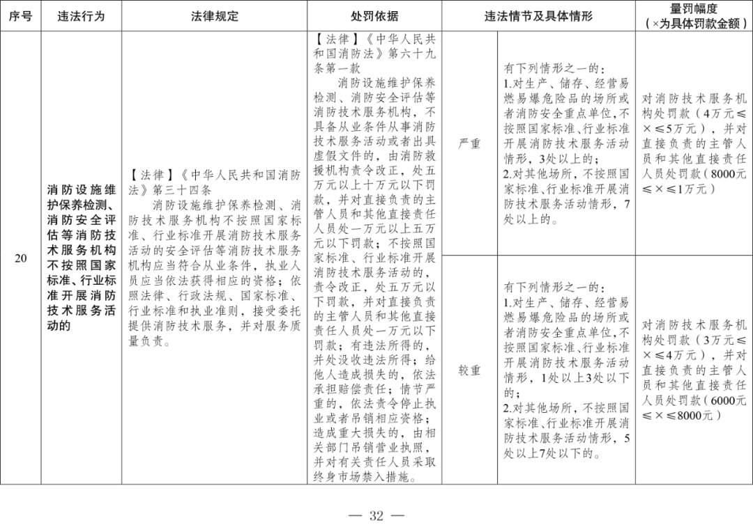
十三、根据立法目的和行政处罚原则,综合考虑了违法的事实、性质、情节严重性、社会危害程度以及单位(场所)性质、改正措施等因素,根据法律、行政法规和部门规章规定,将有处罚幅度的违法行为明确“轻微、较轻、一般、较重、严重”五种具体情形,分别对应罚款幅度的 0~20%、20%~40%、40%~60%、60%~80%、80%~100%五个量罚区间。
《基准》对于消防法律、行政法规和部门规章规定的罚款金额在 500 元以下的违法行为,以及难以明确具体情形的违法行为,不予设定裁量权基准,由消防救援机构在执法过程中根据案件的具体情况研究确定。
十四、进行罚款处罚裁量时,应当首先确定违法行为的违法情节及具体情形。不同违法情节所对应的情形并存时,应当选择并存情形中较为严重的情节。
在不同违法情节内,应当综合考虑违法行为的对象、后果、数额、次数、当事人主观过错等因素,根据从重、从轻、减轻等法定裁量情节,采取同向调节相叠加、逆向调节相抵减的方式,确定具体的处罚结果。
十五、对当事人的同一个违法行为,不得给予两次以上罚款的行政处罚。同一个违法行为违反多个法律规范应当给予罚款处罚的,按照罚款数额高的规定处罚。
法律、行政法规和部门规章规定应当并处两种以上处罚种类的,应当同时适用;规定可以并处的,可以选择适用。
十六、对当事人有两个以上应当给予行政处罚的违法行为的,分别裁量,合并执行。
十七、在作出行政处罚决定前,应当告知当事人拟作出的行政处罚内容及事实、理由、依据,以及其依法享有的陈述、申辩、要求听证等权利,并在行政处罚决定书中对消防行政处罚裁量权基准的适用情况予以明确。
十八、消防救援机构应当通过执法考核评议、执法专项监督、行政复议附带审查、行政执法投诉举报处理等方式,加强对行政处罚裁量权基准制度执行情况的监督检查。
十九、各省、自治区、直辖市消防救援机构可以依照法律、法规、规章以及《基准》,结合经济社会发展状况等因素,对适用的标准、条件、种类、幅度、方式、时限予以合理细化量化,并向社会公布。
《基准》施行前,已经制定并实施本地区消防行政处罚裁量权基准的,应当按照本《基准》修订完善。
二十、《基准》中引用法律、行政法规和部门规章更新至2025 年8月30日。《基准》施行后,“法律规定”“处罚依据”中涉及的法律、行政法规、部门规章内容发生修改或变化的,以现行有效的法律、行政法规、部门规章内容为准。
二十一、《基准》由国家消防救援局负责解释,自2025年11 月 9 日起施行,《关于对部分消防安全违法行为实施行政处罚的裁量指导意见》(应急消〔2019〕172号)、《消防安全领域违法行为依法从轻减轻处罚和不予处罚事项清单》(消防〔2024〕44号)同时废止。
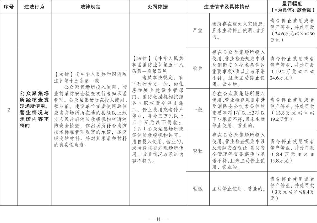
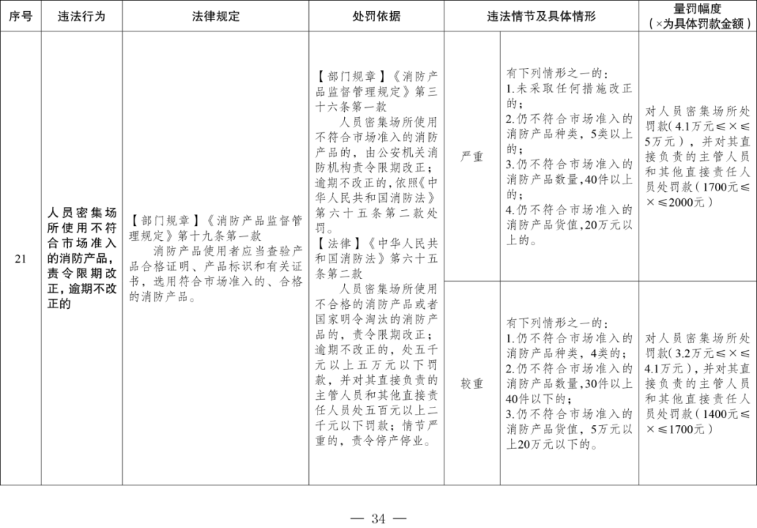
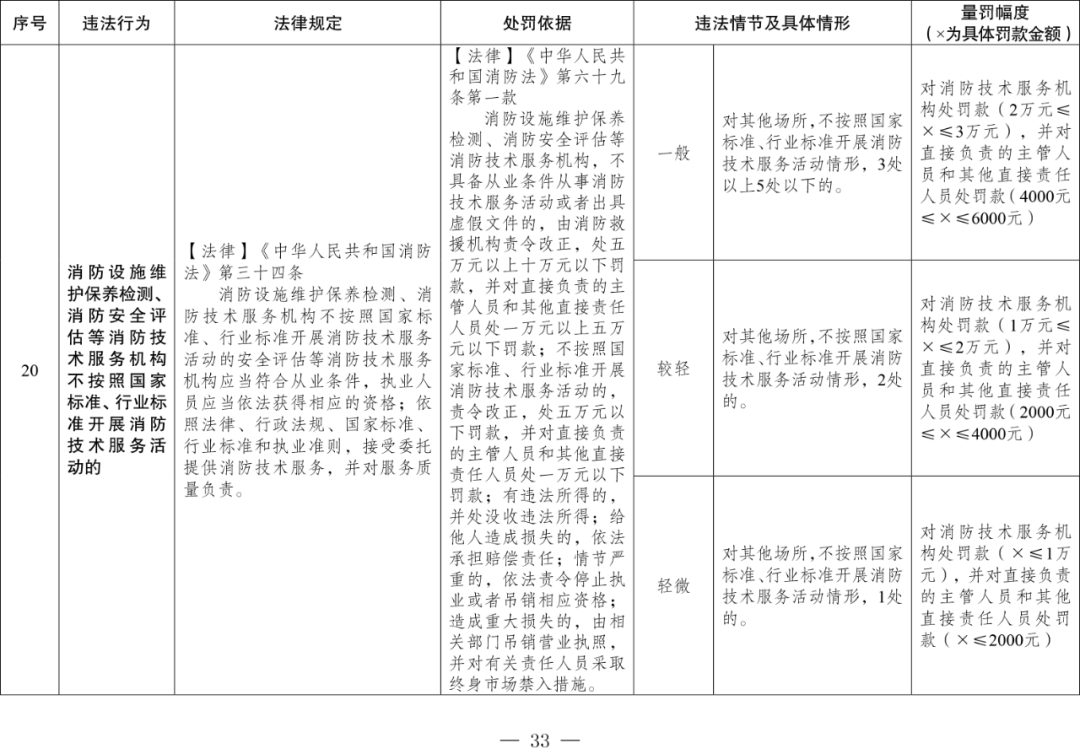
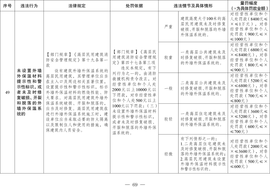
第二部分 消防行政处罚裁量基准细则
特别声明:本文仅供交流学习,版权归属原作者所有,如标注来源错误或侵犯了您的权益告知,我们即时删除。
