来源
工伤保险待遇与商业保险的双重赔偿适用问题,是劳动法领域中一个颇具争议的话题。工伤保险作为一种社会保险制度,旨在保障因工作原因受到伤害的劳动者的基本权益,而商业保险则是基于合同关系,由保险公司向投保人提供的一种风险保障。在实际操作中,当劳动者同时享有工伤保险待遇和商业保险赔偿时,两者之间是否存在冲突、是否可以兼得等问题便成为讨论的焦点。一方面,从保护劳动者权益的角度出发,双重赔偿似乎能够更好地弥补劳动者因工伤造成的损失;但另一方面,从公平合理的角度来看,双重赔偿可能导致资源浪费和道德风险。因此,在处理这一问题时,需要综合考虑法律规定、合同约定以及个案情况等因素,以实现对劳动者权益的有效保护和对资源的合理分配。
1最高人民法院参考案例:郭某某诉广西某某船务有限公司船员劳务合同纠纷案2023-10-2-139-001 / 民事 / 劳务合同纠纷 / 广西壮族自治区高级人民法院 / 2022.12.29 / (2022)桂民终1100号 / 二审 / 入库日期:2024.02.23
裁判要旨
1.法律、司法解释不禁止劳动者可以同时获得工伤保险待遇及用人单位为劳动者购买的商业保险的双重赔偿,但双重赔偿的适用不应突破保险合同法律关系将雇主责任险视同为人身意外伤害保险作为保险理赔款赔付给劳动者。
2.法律不禁止用人单位及劳动者基于平等、自愿的原则就工伤保险待遇赔偿问题进行协商并达成和解协议的,人民法院可以通过司法裁判认可双方之间达成的、未显失公平的和解协议,从而鼓励与引导纠纷当事人积极促成和解、减少诉累。
3.人民法院在审理涉及工伤保险待遇的案件中,应当注意避免混淆用人单位未参加工伤保险应向劳动者承担的民事责任与用人单位应承担的行政责任。裁判理由
法院生效裁判认为:
第一,某某公司投保的商业保险系为了分散其作为用人单位在船舶工作期间应承担的赔偿责任而进行投保,投保人及被保险人均是某某公司,属于以其对船员依法应负的赔偿责任为保险标的责任保险,而非以船员的生命或身体作为保险标的的人身保险。因郭某某与保险公司之间并无保险合同关系且郭某某不是某某公司投保的商业保险的被保险人。保险公司向郭某某支付的36万元,系某某公司获得其责任保险赔付后,由保险公司代其向郭某某支付的赔偿款。故郭某某主张其应获得某某公司投保的商业保险理赔款,缺乏事实及法律依据。
第二,对于某某公司因未参加工伤保险向郭某某承担的民事责任,应根据《工伤保险条例》第六十二条第二款规定,由用人单位赔偿劳动者工伤保险待遇。本案中,某某公司作为用人单位与劳动者就工伤保险赔付问题,通过平等、自愿协商达成和解协议,已承担其民事赔偿责任。郭某某在《和解协议书》中约定的款项支付义务已经履行完毕后,再起诉主张某某公司应赔偿其工伤保险待遇,缺乏事实及法律依据,法院不予支持。基本案情
原告郭某某诉称:郭某某于2019年4月19日入职广西某船务有限公司(以下简称某某公司),在“新鸿翔38号”轮上担任值班水手兼G证通讯员,某某公司未为郭某某参加社会保险。同年6月5日,郭某某按照工作安排在集装箱上放置桥锁时不慎滑落摔伤,当即被送到医院救治。2020年5月6日,郭某某经人力资源和社会保障局认定为工伤。2020年12月31日,郭某某经钦州市劳动能力鉴定委员会鉴定为八级伤残,停工留薪期8个月。综上,郭某某因工受伤,依法应享受我国工伤保险的相关待遇,为了维护合法权益,郭某某起诉请求:1.判令某某公司支付郭某某一次性伤残补助金115500元、一次性医疗补助金136500元、一次性伤残就业补助金115500元、停工留薪期间工资84000元;2.判令某某公司支付郭某某解除劳动关系经济补偿金10500元。
被告某某公司辩称:一、某某公司与郭某某达成的《和解协议书》是双方在平等自愿情况下签订,该协议并没有显失公平、重大误解,双方达成的赔偿额也是保险公司依据广西工伤保险条例标准核算的赔偿额。郭某某签订协议后,也没有向法院或仲裁机构申请撤销,该《和解协议书》合法有效,某某公司已按协议履行,故郭某某再起诉要求另行支付赔偿款明显没有事实与法律依据。二、某某公司投保的保险公司将赔偿款中的36万元代某某公司支付到郭某某的账户,并非系保险公司赔偿给郭某某。1.某某公司向保险公司购买船东保障和赔偿责任保险、远洋船舶一切险等保险,投保人和被保险人都是某某公司,出险后,保险公司赔偿款是赔偿给某某公司。2.保险公司支付的36万元是某某公司要求保险公司代某某公司支付到原告名下,转账凭证已注明“广西某某船务有限公司赔偿”。3.经保险公司理赔计算后确认涉案保单需要支付赔款为455812.65元,因某某公司前期垫付原告医药费和赔偿款95812.65元,故保险公司将95812.65元及36万元分别支付给某某公司与郭某某。三、某某公司所购买的保险是责任保险,与为船员购买的人身意外保险是两种不同的保险。综上,请法院驳回郭某某的诉讼请求。
法院经审理查明:2019年4月19日,某某公司与郭某某签订《上岗合同书》并登船工作,合同约定由某某公司招聘郭某某为“新鸿翔38”轮水手兼船员,在船服务时间原则上合同期不少于6个月,郭某某在船工作期间,某某公司负责办理船员雇主责任险或人身意外险等其他类型保险(甲乙双方共同认可:投保费用由某某公司承担,被保险人为某某公司)等内容。2019年6月5日,郭某某在工作过程中不慎从梯子上滑倒落地造成受伤,随后被送往医院治疗,某某公司为此垫付医疗费。2020年5月6日,钦州市人力资源和社会保障局出具《工伤认定决定书》认定郭某某为工伤。2020年12月31日,钦州市劳动能力鉴定委员会作出《劳动能力鉴定结论通知书》认定郭某某劳动功能障碍等级为伤残八级。
某某公司未依法为郭某某缴纳工伤保险费。郭某某受伤后,某某公司与郭某某协商因工受伤的赔偿事宜。2020年9月3日,某某公司与郭某某签订《和解协议书》,约定:自郭某某受伤之日起截止协议签订之日所实际发生的和其他应当由某某公司支付的医疗费、交通费等各项费用在协议签订之前已经由某某公司全部付清;经双方协商同意,某某公司愿再向郭某某支付一次性伤残赔偿金、解除劳动关系一次性医疗补助金和伤残就业补助金等依法应由某某公司支付的全部费用共计40万元,扣除案外人代某某公司已支付的4万元,某某公司还应支付郭某某36万元;自协议生效之日起,双方于2019年4月19日签订的《上岗合同书》视为履行完毕等内容。
2018年5月28日,某某公司作为投保人和被保险人,向保险公司投保《沿海内河船东保障和赔偿责任保险保险单》(2010版),保单号为PCAG201835050000000111,保险期间自2018年6月30日0时起至2019年6月29日24时止。2020年9月11日,某某公司向保险公司出具《说明》,请保险公司将理赔款中的95812.65元汇入某某公司银行账户,36万元汇入郭某某银行账户。后保险公司根据某某公司《说明》分别将两笔款项汇入指定账户。2022年3月29日,郭某某以其未获得工伤保险待遇为由起诉某某公司,要求某某公司按照工伤保险待遇项目及标准向其赔偿,并支付解除劳动关系的经济补偿金。
北海海事法院于2022年8月3日作出(2022)桂72民初141号民事判决:一、某某公司向郭某某支付一次性伤残补助金115500元、一次性工伤医疗补助金136500元、一次性伤残就业补助金115500元、停工留薪工资84000元;二、某某公司向郭某某支付经济补偿金10500元;三、驳回郭某某的其他诉讼请求。
某某公司向广西壮族自治区高级人民法院提出上诉。广西壮族自治区高级人民法院于2022年12月29日作出(2022)桂民终1100号民事判决:一、维持北海海事法院(2022)桂72民初141号民事判决第二项;二、撤销北海海事法院(2022)桂72民初141号民事判决第一项、第三项;三、驳回郭某某的其他诉讼请求。关联索引
《中华人民共和国保险法》第65条第4款
《工伤保险条例》第62条
一审:北海海事法院(2022)桂72民初141号民事判决(2022年8月3日)
二审:广西壮族自治区高级人民法院(2022)桂民终1100号民事判决(2022年12月29日)
2最高人民法院公报案例:安民重、兰自姣诉深圳市水湾远洋渔业有限公司工伤保险待遇纠纷案裁判摘要
用人单位为职工购买商业性人身意外伤害保险的,不因此免除其为职工购买工伤保险的法定义务。职工获得用人单位为其购买的人身意外伤害保险赔付后,仍然有权向用人单位主张工伤保险待遇。基本案情
原告:安民重,男,汉族,58岁,住河南省栾川县。
原告:兰自姣,女,汉族,53岁,住河南省栾川县。
被告:深圳市水湾远洋渔业有限公司,住所地:广东省深圳市宝安区沙井街道。
原告安民重、兰自姣因与被告深圳市水湾远洋渔业有限公司(以下简称水湾公司)发生工伤保险待遇纠纷,向广州海事法院提起诉讼。
原告安民重和兰自姣诉称:2012年7月,安民重和兰自姣之子安东卫在水湾公司处任职,担任大管轮职务。2013年8月5日,安东卫工作的船舶“中洋26”轮在法属波利尼西亚南方群岛拉帕岛附近海域遇险侧翻,包括安东卫在内的8名船员遇难。2015年3月16日,深圳市人力资源和社会保障局认定安东卫遭受事故伤害情形属于工伤,依法应当享受工伤保险待遇。安民重和兰自姣作为安东卫的法定继承人,请求判令水湾公司支付拖欠安东卫的工资及奖金,以及丧葬补助金、供养亲属抚恤金、一次性工亡补助金等工伤保险待遇。
被告水湾公司辩称:水湾公司没有为安东卫办理工伤保险的责任不在水湾公司,而且安东卫生前与水湾公司约定以商业保险替代工伤保险。原告安民重和兰自姣已经拿到商业保险金60万元,无权再主张工伤保险赔偿金。
广州海事法院一审查明:
2011年11月,被告水湾公司与浙江鑫隆远洋渔业有限公司(以下简称鑫隆公司)签订委托招聘合同,约定:鑫隆公司为水湾公司名下“中洋16”轮、“中洋18”轮、“中洋26”轮等6艘船舶招聘远洋船员,以鑫隆公司名义与应聘船员签订聘用合同,合同的权利义务由水湾公司享有和承担;鑫隆公司在与应聘船员签订聘用合同时应当口头向其披露委托方,经应聘船员无异议后方可签订聘用合同。
2012年7月8日,安东卫与鑫隆公司签订大管轮聘用合同,合同约定:鑫隆公司招聘安东卫为远洋大管轮职务船员,聘用期限为两年半,自安东卫出境日9月1日起至安东卫所在船只抵境日或合同到期日止;鑫隆公司负责为安东卫投保人身意外险,如在聘用期内发生因工伤亡,按有关意外保险条款执行。
2012年8月22日,被告水湾公司作为投保人,为包括安东卫在内的48名船员向中国人民财产保险股份有限公司深圳市分公司(以下简称人保公司)投保团体意外伤害保险,保障项目为额外身故、残疾、烧伤给付,每人保险金额为60万元,保险期间为2012年8月23日至2013年8月22日。水湾公司于投保当日缴纳了保费。
2012年9月,安东卫等14名船员被派遣至“中洋26”轮上进行远海捕鱼作业。2013年8月5日1730时,“中洋26”轮在法属波利尼西亚南方群岛拉帕岛附近海域遇险侧翻。2014年1月16日,安东卫被河南省栾川县人民法院宣告死亡。人保公司向原告安民重和兰自姣实际支付了安东卫身故赔偿金60万元。
2014年12月10日,浙江省绍兴市越城区人民法院作出(2014)绍越民初字第l799号民事判决,确认鑫隆公司与安东卫签订聘用合同的行为属于隐名代理,鑫隆公司与安东卫签订的聘用合同直接约束水湾公司和安东卫,水湾公司与安东卫存在劳动关系。水湾公司对该判决结论予以认可。2015年3月16日,深圳市人力资源和社会保障局认定安东卫于2013年8月5日因工外出在法属波利尼西亚南方群岛拉帕岛附近海域遇险,经法院判决宣告死亡属于工伤。
另查明:原告安民重是安东卫的父亲,原告兰自姣是安东卫的母亲。兰自姣持有栾川县残疾人联合会填发的残疾人证,记载残疾类别为肢体,残疾等级为3级。
广州海事法院一审认为:
2012年9月1日至2013年8月5日期间,安东卫受被告水湾公司聘用在“中洋26”轮上进行远海捕鱼作业,安东卫与水湾公司存在劳动合同关系。水湾公司没有为安东卫买工伤保险,根据《广东省工伤保险条例》第四十三条关于“职工所在用人单位未依法缴纳工伤保险费,发生工伤事故的,由用人单位支付工伤保险待遇”和第五十七条第一款关于“用人单位依照本条例规定应当参加工伤保险而未参加或者未按时缴纳工伤保险费,职工发生工伤的,由该用人单位按照本条例规定的工伤保险待遇项目和标准向职工支付费用”的规定,水湾公司应向原告安民重和兰自姣支付安东卫依法应享有的工伤保险待遇。水湾公司虽然为安东卫购买了意外伤害商业保险,并与安东卫在聘用合同中约定在聘用期内如因工伤亡,按有关意外保险条款执行,但依法缴纳工伤保险是用人单位的法定义务,该项义务不能通过当事人协商予以免除。安民重和兰自姣以意外伤害保险单受益人身份取得商业保险赔偿金后,仍有权主张工伤保险赔偿。水湾公司关于安民重和兰自姣已取得60万元商业保险金即无权再主张工伤保险赔偿金的抗辩不能成立。
综上,广州海事法院根据《中华人民共和国劳动合同法》第三十条和《广东省工伤保险条例》第三十七条、第四十三条、第五十七条第一款的规定,于2015年10月8日作出判决:一、被告水湾公司向原告安民重、兰自姣支付安东卫的工资、奖金共计26 709.2元;二、水湾公司向安民重、兰自姣支付丧葬补助金、一次性工亡补助金共计520 808元;三、驳回安民重、兰自姣的其他诉讼请求。
水湾公司不服一审判决,向广东省高级人民法院提起上诉。
上诉人水湾公司上诉称:广州海事法院认为被上诉人安民重和兰自姣获得商业保险赔偿后仍有权向水湾公司主张工伤保险赔付错误。因船员流动性强,用人单位无法也不能为船员购买工伤保险,为保护船员利益,水湾公司和船员安东卫在劳动合同中约定由水湾公司为其购买商业保险,并约定船员获得商业保险赔偿后不得再向水湾公司主张工伤保险赔付。安民重和兰自姣已经获得了60万元的商业保险赔付,一审法院再支持其向水湾公司提出的工伤保险赔付,实质上支持了二者的不诚信行为,违反公平原则,应予改判。
被上诉人安民重、兰自姣在二审中未提交答辩意见。
广东省高级人民法院经二审,确认了一审查明的事实。
本案二审的争议焦点为:被上诉人安民重和兰自姣获得上诉人水湾公司为其子安东卫购买的商业保险的保险赔付后,能否再向水湾公司主张安东卫的工伤保险待遇。
广东省高级人民法院二审认为:
《中华人民共和国工伤保险条例》第二条第一款规定:“中华人民共和国境内的企业、事业单位、社会团体、民办非企业单位、基金会、律师事务所、会计师事务所等组织和有雇工的个体工商户(以下称用人单位)应当依照本条例规定参加工伤保险,为本单位全部职工或者雇工(以下称职工)缴纳工伤保险费”,根据该规定,为职工缴纳工伤保险费是水湾公司的法定义务,该法定义务不得通过任何形式予以免除或变相免除。《工伤保险条例》第六十二条第二款又进一步规定:“依照本条例规定应当参加工伤保险而未参加工伤保险的用人单位职工发生工伤的,由该用人单位按照本条例规定的工伤保险待遇项目和标准支付费用”。在上诉人水湾公司未为安东卫缴纳工伤保险费的情况下,水湾公司应向安东卫的父母被上诉人安民重和兰自姣支付工伤保险待遇。水湾公司为安东卫购买的商业性意外伤害保险,性质上是水湾公司为安东卫提供的一种福利待遇,不能免除水湾公司作为用人单位负有的法定的缴纳工伤保险费的义务或支付工伤保险待遇的义务。此外,法律及司法解释并不禁止受工伤的职工或其家属获得双重赔偿。最高人民法院《关于审理工伤保险行政案件若干问题的规定》第八条第一款规定:“职工因第三人的原因受到伤害,社会保险行政部门以职工或者其近亲属已经对第三人提起民事诉讼或者获得民事赔偿为由,作出不予受理工伤认定申请或者不予认定工伤决定的,人民法院不予支持”,第三款规定:“职工因第三人的原因导致工伤,社会保险经办机构以职工或者其近亲属已经对第三人提起民事诉讼为由,拒绝支付工伤保险待遇的,人民法院不予支持,但第三人已经支付的医疗费用除外”,由此可见,上述规定并不禁止受工伤的职工同时获得民事赔偿和工伤保险待遇赔偿。上诉人水湾公司称被上诉人安民重和兰自姣同时获得保险金和工伤保险待遇属一事二赔、违反公平原则,没有法律依据,不予支持。一审法院判决水湾公司向安民重和兰自姣支付工伤保险待遇正确,予以维持。
综上,一审法院认定事实清楚,适用法律正确,处理结果恰当,应予维持。水湾公司上诉理据不足,予以驳回。依照《中华人民共和国民事诉讼法》第一百七十条第一款第一项的规定,于2016年5月24日作出判决:
驳回上诉,维持原判。
本判决为终审判决
3责任险与人身意外险的主要区别对比表
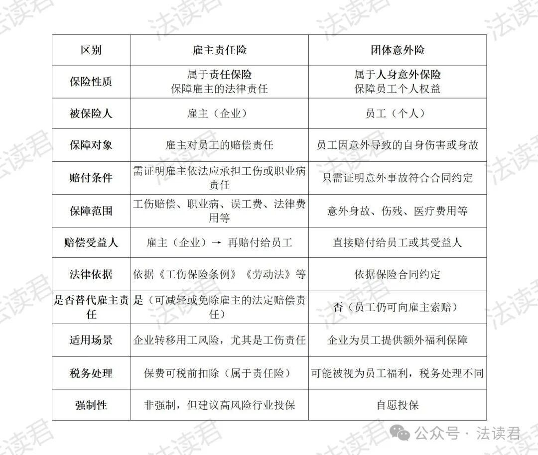
4雇主责任险与团体意外险的主要区别对比表
小结
案例1、案例2判决结果不同,与用人单位购买保险类型有关,案例1用人单位购买雇主责任险,案例2用人单位为员工购买团体意外伤害险,雇主责任险的受益人是企业(被保险人),旨在最大限度降低企业的风险;而人身保险的受益人是个人(被保险人),即雇主责任险保护的是企业,避免因工伤或职业病面临高额赔偿;团体意外险保护的是员工,属于企业提供的额外福利,但不能免除雇主的法定责任。也就是说,从法律上讲,得到意外险给付的职工仍可享有同时再向雇主行使要求赔偿的权利。
特别声明:本文仅供交流学习,版权归属原作者所有,如标注来源错误或侵犯了您的权益告知,我们即时删除。
