来源
人伤理赔诉讼
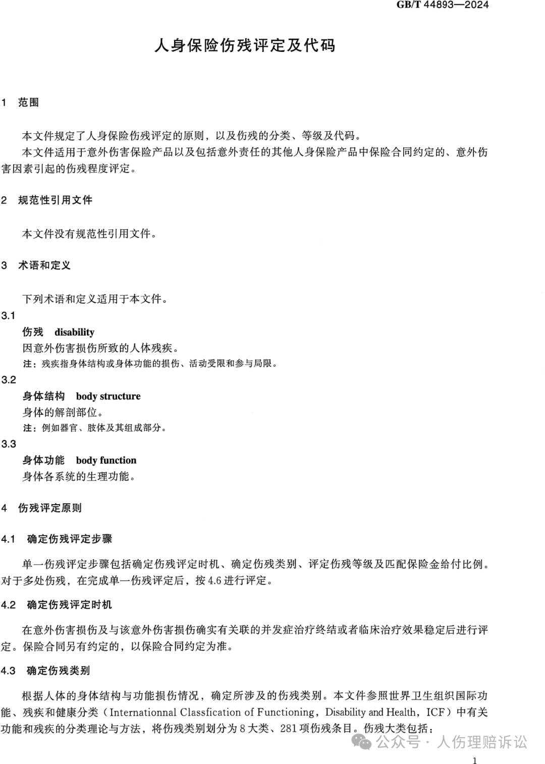
《人身保险伤残评定及代码》(GB/T 44893 – 2024)替代了原有的《人身保险伤残评定标准》(JR/T 0083-2013 )。原标准是2013年由中国保险行业协会联合中国法医学会发布的行业标准,自2014年1月1日起实施 ,在商业保险意外险领域残疾给付方面发挥了重要作用。但随着保险行业发展和消费者需求变化,其在某些方面难以适应新形势。
-性质与约束力变化:原标准是行业标准,在法律层面效力相对较弱;而GB/T 44893 – 2024升级为国家标准,在法律层面具有更强约束力,约定在合同中无需提示与解释说明,合同各方必须遵守。
-评定内容优化:新国标通过代码对伤残评定各项目、等级及术语系统编码,使评定更标准化、精确化。在伤残分类和等级设置上进一步细化优化,能更好地适应不同伤残情况评定需求。比如在“视功能障碍”“头颈部关节功能障碍”等方面调整描述方式,更便于实际操作 。
-评定范围扩大:原标准虽已增加部分伤残类别,但仍有特定伤残情况需补充。新国标进一步扩大了伤残评定范围,涵盖更多类型伤残情况,能更好地保障保险消费者权益。
-可操作性提升:原标准部分条目操作性欠佳,易导致评定结果不一致。新国标通过更详细系统的规定,减少了评定过程中的争议和不确定性,提高了评定标准的可操作性。
特别声明:本文仅供交流学习,版权归属原作者所有,如标注来源错误或侵犯了您的权益告知,我们即时删除。
