导目录》《河南省村级工作机制指导目录》《河南省村级综合服务设施挂牌指导目录》《河南省村级组织证明事项指导目录》,并发出通知,要求各地各部门结合实际认真抓好贯彻落实。
通知指出,规范村级组织工作事务、机制牌子和证明事项,是以习近平同志为核心的党中央整治形式主义为基层减负的重要部署。分级制定指导目录,是加强源头治理和制度建设、推动规范工作落细落实的有效举措。各级各部门要坚持以习近平新时代中国特色社会主义思想为指导,深入贯彻党的二十大精神,进一步规范村级组织工作,提升村级组织整体效能,减轻基层负担,为全面推进乡村振兴提供坚强组织保证。
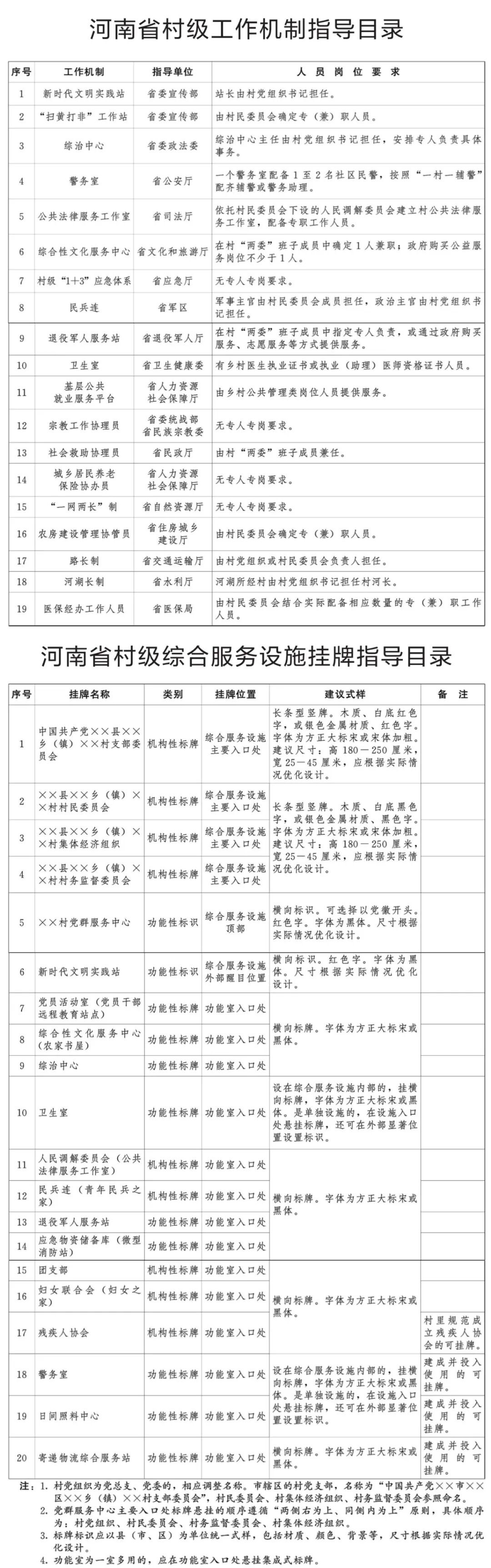
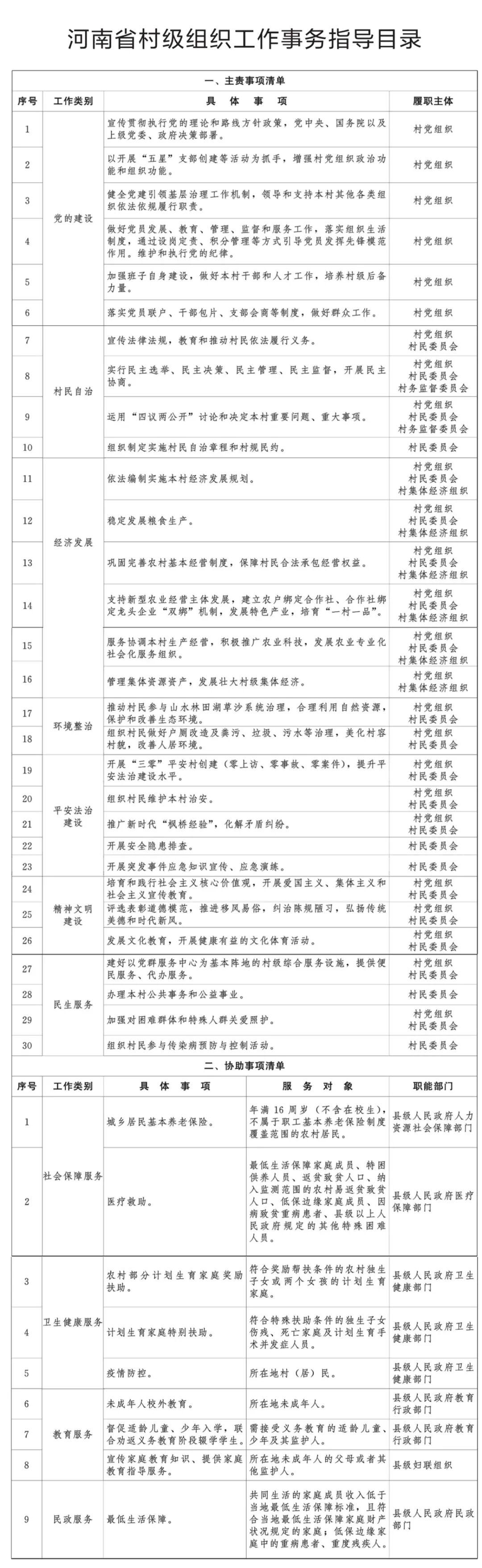
通知要求,各级党委和政府要在认真学习、准确把握省级指导目录的基础上,结合实际分级制定指导目录。村级组织工作事务指导目录,包括主责事项、协助事项、负面事项三个清单,主责事项由村级组织承担,上级党委、政府及相关部门加强指导;协助事项由村级组织做好协调联络等辅助性工作,上级党委、政府及相关部门提供必要的条件和保障;对列入负面事项清单的工作事务,不得以任何方式要求村级组织办理。村级工作机制指导目录,明确党政群机构可依法依规在村级设立的站点或岗位,凡不在目录内的村级工作机制不再设立;依法依规设立的,由相应的党政群机构协调提供人员、经费等必要工作条件,不得将保障责任转嫁给村级组织。村级综合服务设施挂牌指导目录,明确可悬挂标牌标识的名称、式样、位置等要求,各县(市、区)要统一标牌式样、规范挂牌工作,对不在目录内的标牌标识进行清理。村级组织证明事项指导目录,包括应当出具的证明事项和不应出具的证明事项两个清单,由省民政厅牵头制定村级组织出具证明的具体式样、办理程序和操作规范;各县(市、区)要编制村级组织出具证明办事指南并公开发布,方便群众查询使用。
通知要求,各级党委和政府要建立健全指导目录准入制和动态调整机制,相关牵头部门结合工作实际,适时对指导目录进行调整更新,报同级党委和政府批准后实施。未经省委和省政府同意,党政群机构不得新设村级工作机制,不得要求专人专岗,不得要求村级组织对口挂牌及设置办公场所。对因法律法规立改废释等原因确需增加的证明事项,需按程序报省民政厅,由省民政厅会同省司法厅进行审核,经省政府同意后增补。
通知要求,各级党委和政府要重视规范村级组织工作事务、机制牌子和证明事项,建立工作台账,明确时间进度和责任主体;要加强培训指导,明晰政策规定和工作要求,确保相关部门有序推进、村级组织积极配合。强化各级民政、组织、党委农村工作部门牵头协调职能,抓好统筹指导,推动解决问题,适时组织监督检查和跟踪评估。建立健全村级组织负担常态化监管机制,及时发现和纠治随意向村级组织派交任务、擅自要求挂牌和出具证明、增加基层负担等问题,对典型案例通报曝光,对情况严重的依规依纪依法严肃追责。
