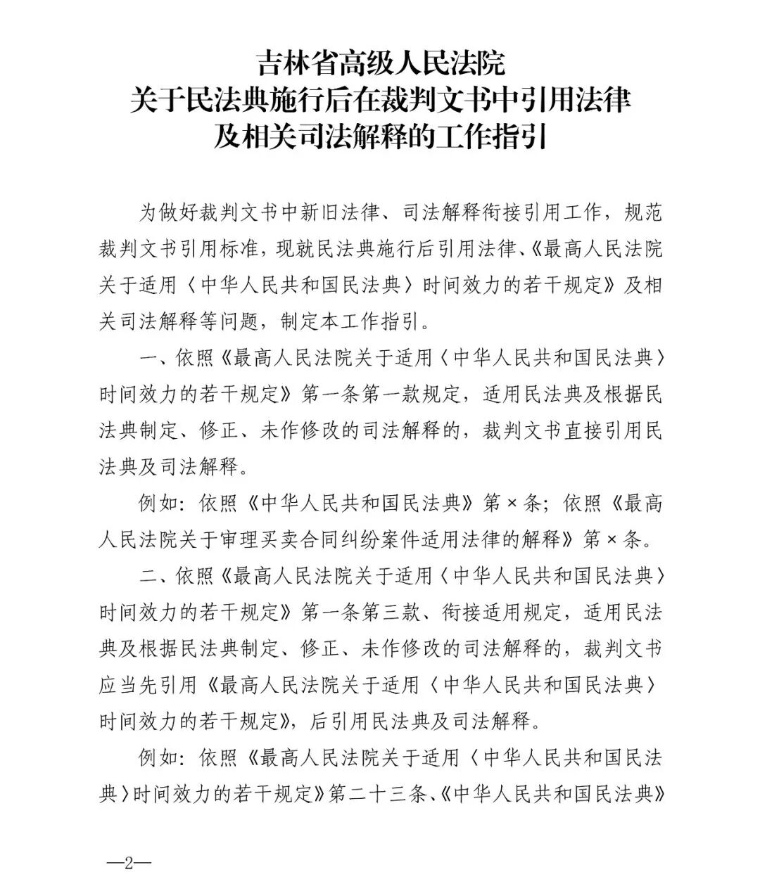
工作指引第一条、第二条、第三条规定了一般情形适用、衔接适用、溯及适用民法典及根据民法典制定、修正、未作修改的司法解释时引用《时间效力规定》、民法典及司法解释的具体要求。
工作指引第四条、第五条、第六条、第七条分别规定了适用民法典施行前的法律及司法解释时引用《时间效力规定》、法律及司法解释的具体要求。其中,第五条、第六条、第七条对最高人民法院2020年12月23日决定保留、修正、废止的司法解释进行了区分,并单独规定了引用的具体要求。工作指引第八条规定了合同履行衔接情形中,适用民法典施行前的法律及司法解释时引用《时间效力规定》、法律及司法解释的具体要求同本指引第四条、第五条、第六条、第七条规定一致。
工作指引第九条规定了审查监督案件适用法律事实发生时的法律及司法解释时引用《时间效力规定》、法律及司法解释的具体要求同本指引第四条、第五条、第六条、第七条规定一致。
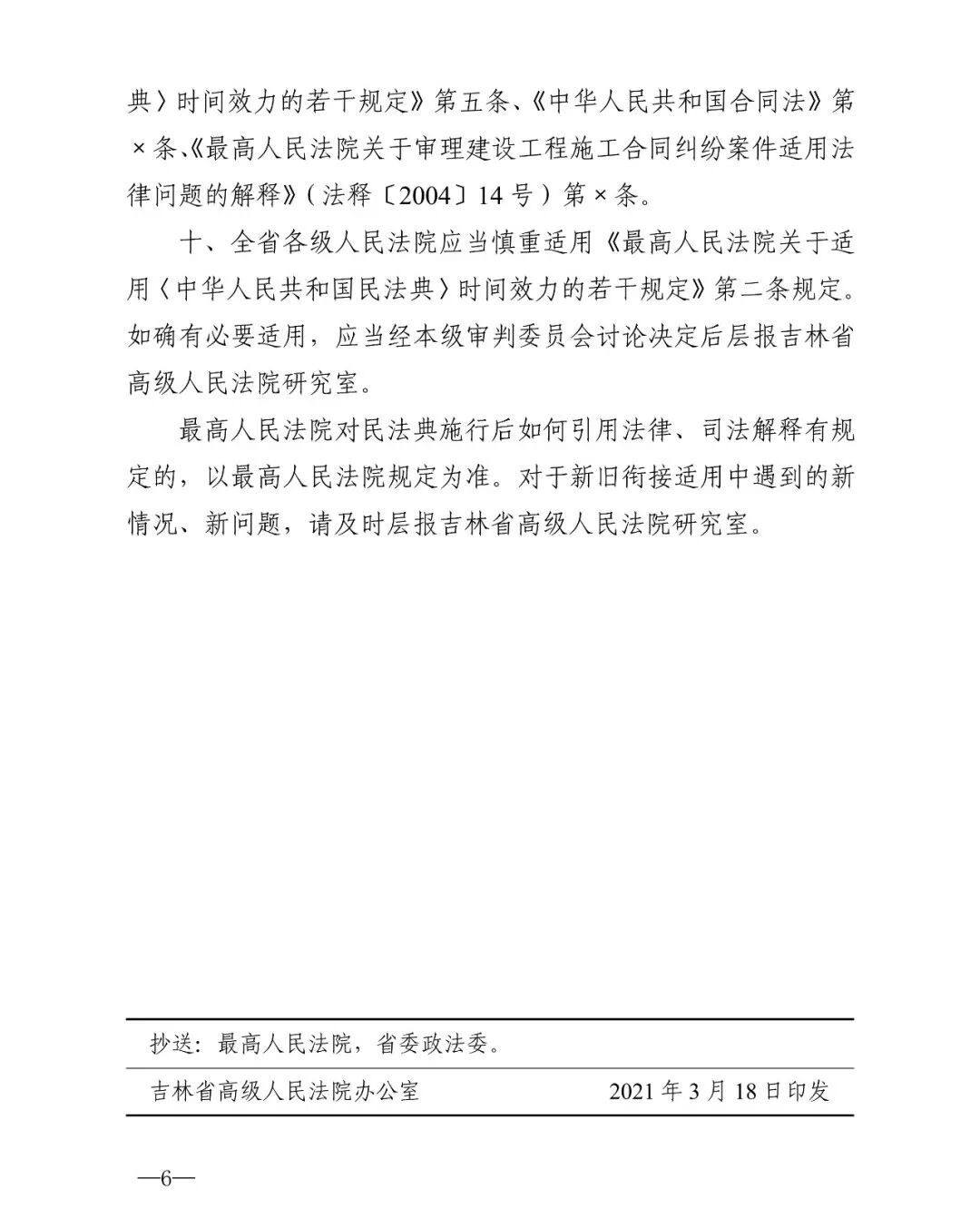
工作指引第十条规定了各级法院应审慎适用《时间效力规定》第二条,如确有必要适用,应当经本级审判委员会讨论决定后层报吉林省高级人民法院。
