一
不得担任保证人的情形
《民法典》第683条对不得作为保证人的主体范围进行了规定,较原《担保法》第9条列举式的规定,《民法典》对主体根据性质进行了区分,同时与《民法典》总则中的概念进行了衔接。《司法解释》第5条、第6条亦有细化规定。以公益为目的的非营利法人、非法人组织原则上不得为保证人。
案例君补充:《民法典》第97条规定,有独立经费的机关和承担行政职能的法定机构从成立之日起,具有机关法人资格,可以从事为履行职能所需要的民事活动。据此,机关法人只能从事为履行职能所需要的民事活动,显然,担保不属于为履行职能所需要的民事活动。但本条又规定了例外情形。目前,我国吸收外国政府或者国际经济组织贷款后,即将这些贷款按项目转贷给地方政府或者有关部门特定项目使用。由于这些贷款多用于交通运输、能源、环保等基础项目,资金需求量大,不盈利或者盈利有限,单靠项目使用单位无法偿还贷款,也没有单位或者个人愿意为这些项目作保证人,所以在此问题上形成了独特的还款和担保方式。
二
对约定不明时保证方式的认定
《民法典》第686条第2款对保证方式的认定相较于原《担保法》第19条发生了重大变化,将合同对保证方式约定不明或未约定的情形推定为一般保证。例如债权人与保证人仅约定“如果债务人到期不能清偿,由保证人承担责任”,即属于约定不明,应当认定为一般保证。当然,在认定时要注意区分,只有在运用合同解释等方法后仍无法判断合同约定的意思表示时,才适用上述规定,如果通过合同解释等方法能够判断属于连带或一般保证的,依照相应责任形式处理。
《司法解释》第25条进一步明确了从合同约定的表述中可以判断为属于作出一般保证意思表示,进而认定为一般保证的情形。
三
对未约定或者约定不明时保证期间的认定
对于保证期间未约定或者约定不明的情形,《民法典》相较于原《担保法司法解释》不再作区分。《民法典》第692条对未约定和约定不明的情况不再作区分,保证期间一律为6个月。同时,具体起算时间,依照约定主体的不同进行了区分。
案例君补充:保证期间届满后,保证责任消灭。在此情形下,尽管主债务依然存在,但债权人只能向主债务人请求清偿债务,而不能请求保证人承担保证责任。由此可见,保证期间和时效的区别在于,保证期间的届满会导致保证责任本身的消灭,而不像时效那样仅仅导致保证人抗辩权的产生。因此,人民法院应当对保证期间是否届满主动审查。
四
保证合同的诉讼时效起算节点
一般保证与连带保证在保证期间向诉讼时效转换问题上存在差别,连带保证债权人在保证期间向保证人主张权利的,从主张之日起开始计算诉讼时效。在一般保证的情况下,《民法典》第694条较原《担保法司法解释》规定得更为全面,可以理解为一般保证在保证人先诉抗辩权消灭之日开始起算诉讼时效。
《民法典》第687条就先诉抗辩权规定了四种例外情形:
一是债务人下落不明,且无财产可供执行;
二是人民法院已经受理主债务人破产案件;
三是债权人有证据证明债务人的财产不足以履行全部债务或者丧失履行债务能力;
四是保证人书面表示放弃先诉抗辩权。
其中,第三种情形为《民法典》新增规定。第四种情形构成要件如下:
放弃的主体是保证人自己,而不是他人代替保证人作出放弃的意思表示。
放弃的形式必须采用书面形式。
放弃的内容为“先诉抗辩权”。
放弃的保证方式一般为一般保证。因为连带责任保证人没有先诉抗辩权,故放弃无从谈起。
而《司法解释》第28条则区分情形进行了明确:
第一种是,债权人依据生效法律文书对主债务人的财产依法申请强制执行,保证债务的诉讼时效应自人民法院因主债务人没有财产或其财产不足以清偿全部债务而作出终本或终结裁定并送达债权人之日起开始计算;其余四种情况,自债权人知道或者应当知道这些情形发生之日起开始计算。
五
保证债务的消灭
区别于原《担保法》第25条,《民法典》第693条删去了诉讼时效中断的规定,债权人在保证期间内不行使权利的,将产生权利消灭的后果。
同时,《民法典》对一般保证和连带保证进行了区分:对于一般保证,由于保证人享有先诉抗辩权,债权人必须在保证期间内通过对债务人提起诉讼或者申请仲裁的方式行使,否则,保证责任消灭,保证人不再承担保证责任。而连带保证责任不同,由于连带责任保证人不享有先诉抗辩权,所以,债权人只有在保证期间内对保证人主张承担保证责任的,保证人才承担保证责任。否则,保证责任消灭,保证人不再承担保证责任。同时,对于一般保证而言,根据《司法解释》第27条的规定,债权人在保证期间内依据具有强制执行效力的公证债权文书申请人民法院强制执行的,即使其未对债务人提起诉讼或申请仲裁,也不应认定产生一般保证人保证责任消灭的后果。
六
起诉后又撤诉能否认定为
在保证期间内主张权利
在《民法典》的体系下,债权人需在保证期间行使权利,否则权利归于消灭。在此基础上,《司法解释》第31条对起诉后撤诉的行为区分一般保证和连带保证作出规定:在保证期间内,一般保证的债权人起诉或申请仲裁后又撤回,若债权人在保证期间届满前未再行提起诉讼或申请仲裁,保证人主张不再承担保证责任的,人民法院应予支持。即,若债权人在保证期间届满前再次提起诉讼或者申请仲裁,保证人应当承担保证责任;而连带保证的债权人起诉或申请仲裁后又撤回,如果起诉状或仲裁申请书副本已送达保证人的,应认定已在保证期间内主张了权利。同时,《司法解释》第34条规定,此部分内容属于人民法院应依职权主动查明的事实。
七
债权人转让主债权对保证人的效力
原《担保法》规定,保证期间内债权人依法转让主债权的,在原保证担保的范围内不影响保证人的责任。
《民法典》的规定发生了变化,规定债权的转让应通知保证人,否则对保证人不发生效力,保证人对原债权人的履行构成债的履行。此外,若保证人与债权人约定了禁止债权转让,而债权人未经保证人书面同意进行转让的,保证人对受让人不再承担保证责任。
八
主债务转移和第三人加入债务
对保证责任的影响
《民法典》第697条将原《担保法》第23条中保证人对未经其同意转让的债务不再承担保证责任的规定,修改为当事人可排除适用的任意性规定,并增加了保证人的保证责任不受第三人加入债务影响的内容。
九
保证人的追偿权问题
《民法典》第700条删去了原《担保法司法解释》对应条款中关于连带共同保证的保证人向其他连带保证人追偿的表述,但在《司法解释》中进行了细化规定,对于约定相互追偿及分担份额的,担保人之间对相互追偿或承担连带共同担保作出约定的,以及在同一份合同书上签字、盖章或者按指印的,承担了担保责任的担保人可以向其他担保人追偿,其他共同保证人之间则无相互追偿权。
案例君补充:在共同保证的情形下,保证人所享有的对债务人的追偿权因按份共同保证与连带共同保证而有所区别:
第一,按份共同保证。在按份共同保证中,保证人之间的责任范围已有明确的规定,因此,各保证人只能在约定的范围内分别对债务人行使追偿权。其行使追偿权的范围要受到双重的限制:一是约定的保证份额的限制,二是保证人实际承担的保证责任的限制。
第二,连带共同保证。若共同保证人之间关于追偿权没有约定,应无追偿权。
十
抵押财产可以转让
《民法典》第406条对《物权法》第191条作出了重大修改,规定抵押期间抵押人转让抵押财产不再需要抵押权人的同意。但此系任意性规定,且抵押财产的转让不影响抵押权的行使。
十一
其他债权人对实现抵押权协议的撤销权
根据原《物权法》第195条规定,债务人不履行到期债务或者发生当事人约定的实现抵押权的情形时,抵押权人可以与抵押人就以抵押财产折价或者以拍卖、变卖该抵押财产所得的价款优先受偿等内容进行协议。如协议损害了其他债权人利益,其他债权人可以请求人民法院撤销。在此基础上,《民法典》第410条删去了对其他债权人的撤销权需在“知道或者应当知道撤销事由之日起一年内”行使的限制。
十二
超级优先权
《民法典》第416条规定了以动产价款为主债权的抵押权优先于在同一动产上设立的其他抵押权,用于解决出卖人动产抵押权和其他动产抵押权人的权利顺位问题,为交易安全和效率提供了完善保障。如在买受方设立了浮动抵押的情形下,出卖方可以不通过设置所有权保留而同样实现对抗银行登记在先的抵押权的目的,既保护了出卖方的安全,也更利于买受方再融资。
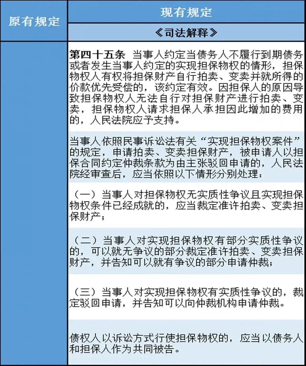
十三
如何实现担保物权
《司法解释》第45条对担保物权如何实现的处理程序进行了较为详尽的规定,包括区分不同实现担保物权的方式、在被申请人以存在仲裁条款为由主张驳回申请时的处理等。
