近日,湖南省高级人民法院会同湖南省司法厅、湖南省律师协会联合印发《关于协同推进类案强制检索机制共同维护司法公平正义的意见(试行)》(以下简称《意见》)。《意见》共22条,旨在保障律师依法执业,协同推进类案强制检索机制,依法规范司法裁量权,统一裁判尺度,充分发挥律师维护当事人合法权益、促进司法公正的重要作用。
关于协同推进类案强制检索机制
共同维护司法公正的意见(试行)
律师是社会主义法治工作者和法律共同体成员,在全面建设社会主义法治国家中具有重要作用。为保障律师依法执业,协同推进类案强制检索机制,依法规范司法裁量权,统一裁判尺度,充分发挥律师维护当事人合法权益、促进司法公正的重要作用,根据《最高人民法院关于统一法律适用加强类案检索的指导意见(试行)》《最高人民法院关于依法切实保障律师诉讼权利的规定》等规定,制定本意见。
第一条 律师在担任诉讼代理人、辩护人参与诉讼过程中,为支持其主张,可以向人民法院提交检索的类案。
第二条 类案检索的要素包括基本事实、争议焦点、法律适用三方面,律师可以围绕待决案件的一个或者几个要素检索类案。
第三条 类案检索可以采用关键词、法条关联案件、案例关联等检索方法。
第四条 律师向人民法院提交检索的案例作为诉辩意见的,可以形成案例检索报告。案例检索报告作为诉辩意见的一部分。
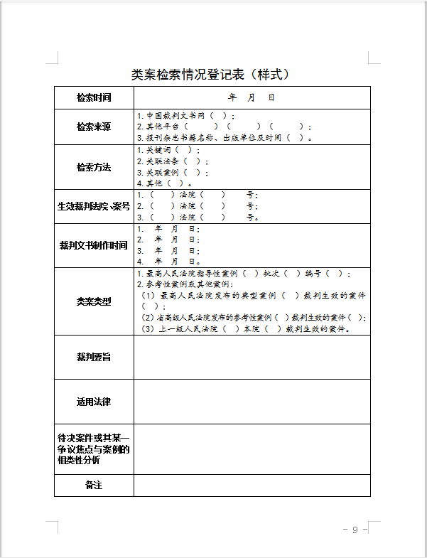
第五条 律师向人民法院提交案例作为诉辩意见的类案的,应当就下列事项作出书面说明:
(一)检索时间、检索方法、检索来源;
(二)案号、生效裁判法院;
(三)发生法律效力裁判文书的制作时间;
(四)是否指导性案例,指导性案例发布的时间、批次及其编号;
(五)提出作为类案参照或参考适用的裁判要旨及适用的法律;
(六)与待决案件或其某一争议焦点的相类性及其理由;
(七)其他需要说明的情况。
前述规定的书面说明,律师可以根据检索案例的情况制作《类案检索情况登记表》。
第六条 下列案例,律师可以作为类案向人民法院提交:
(一)最高人民法院发布的指导性案例;
(二)最高人民法院发布的典型案例及裁判生效的案件;
(三)省高级人民法院发布的参考性案例及裁判生效的案件;
(四)上一级人民法院及本院裁判生效的案件。
前款作为类案的案例,除第一项人民法院应当参照作出裁判外,第二项至第四项可以作为裁判的参考。
律师向人民法院提交的作为类案的裁判应当已经发生法律效力。
第七条 人民法院应当在诉讼须知、执行须知材料、诉讼服务中心、法院门户网站、公众号告知当事人及其诉讼代理人、辩护人可以进行类案检索,并把类案检索情况作为诉辩意见向人民法院提出。
人民法院在登记立案或者受理案件时,或者在通知立案(受理案件)、庭前会议、开庭审理、询问时,应当告知当事人及其诉讼代理人、辩护人可以进行类案检索,并把类案检索情况作为诉辩意见向人民法院提出。
第八条 律师提交作为诉辩意见的类案的,独任法官、合议庭可以自行识别、比对;可以视案件办理需要,组织诉辩双方交换检索到的案例,要求诉辩双方在指定期限内就提交的案例与待决案件的识别、比对、参考或参照适用以书面形式发表辩论意见;也可以组织诉辩双方交换检索到的案例后,在庭前会议、开庭审理、询问、听证时要求诉辩双方发表辩论意见。
第九条 独任法官、合议庭在案件审理过程中依职权检索到类案的,可以自行识别、比对;可以视案件办理需要,在庭前会议、开庭审理、询问、听证时,要求诉辩双方就该案例与待决案件的识别、比对、参考或参照适用发表辩论意见或者在指定期限内以书面形式发表辩论意见。
第十条 诉辩双方在庭前会议、开庭审理、询问、听证时就类案辩论的情况应当记入笔录。
第十一条 独任法官、合议庭应当依照法律、司法解释规定,对诉辩双方就类案的识别、比对、参考或参照适用的辩论意见进行审查。
第十二条 合议庭评议案件时,应当就类案的识别、比对、参考或参照适用的辩论意见进行评议,提出是否采信的意见及其理由,并记入合议笔录。
第十三条 对诉辩双方提交或人民法院检索的案例,经识别、比对为待决案件的类案的,独任法官、合议庭应当按照下列情形处理:
(一)类案为本意见第六条第一款第一项最高人民法院发布的指导性案例的,应当参照适用,但该指导性案例与新的法律法规、司法解释相冲突或者被新的指导性案例所废止的除外;
(二)类案为本意见第六条第一款第二至四项规定的案例的,可以依照法律和司法解释的规定,参考类案作出裁判;
(三)类案为本意见第六条第一款第二至四项规定的案例,但多个类案之间不一致的,可以斟酌类案案情、法院层级、裁判要点、裁判时间等因素,依照法律、司法解释的规定,决定是否参考以及参考的类案作出裁判。
第十四条 诉辩双方提交指导性案例作为诉辩意见的,人民法院应当在裁判文书说理部分回应是否参照并说明理由;提交其他类案作为诉辩意见的,人民法院可以通过释明等方式予以回应。
第十五条 律师作为诉辩意见提交的类案,人民法院应当归入案卷卷宗的正卷。
人民法院依职权检索的案例,应当根据类案检索报告的不同载体,分别归入案卷卷宗的正卷、副卷。
第十六条 省高级人民法院、省司法厅、省律师协会应当定期编纂参照、参考类案作出裁判的典型案例,并向社会发布。
参照、参考类案作出裁判的典型案例,省高级人民法院、省司法厅、省律师协会可以在门户网站、公众号公布。
第十七条 律师应当依照法律规定和本意见第六条第一款规定的类案帮助当事人对诉讼结果进行理性预判,形成合理的诉讼预期,并按照诚实信用原则,提出合理的诉讼主张,或者引导当事人通过调解或诉讼外和解方式解决纠纷。
人民法院的裁判与本意见第六条第一款规定的类案裁判不同,但在合理范围内,且不违背法律法规、司法解释规定的,律师应当依照法律规定和类案,引导当事人息诉息访,化解信访案件。
第十八条 人民法院工作人员、律师应当在司法、执业过程中,运用本意见第六条第一款规定的类案开展法治宣传,引导公民遵法、守法,依法维护合法权益,培育和弘扬社会主义核心价值观和社会主义法治文化。
第十九条 律师可以依托中国裁判文书网、其他各类裁判案例数据库或公开出版的报刊、杂志、书籍进行检索。
人民法院应当依托网上法院、移动微法院、诉讼服务中心等平台,向律师和社会公众发送《类案检索情况登记表》,并加强释明指引、宣传推介,为律师进行类案检索提供便利。
第二十条 当事人及其法定代理人、基层法律工作者和其他依照法律规定获得授权的委托代理人在诉讼过程中向人民法院提交类案的,依照本意见的规定办理。
第二十一条 本意见与法律、司法解释不一致的,以法律、司法解释为准。 第二十二条 本意见自印发之日起试行。
