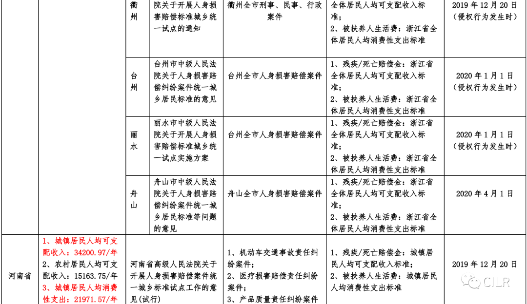
前言:结合全国各地法院根据最高人民法院《关于授权开展人身损害赔偿标准城乡统一试点的通知》(法明传【2019】513号)开展人身损害赔偿标准城乡统一试点工作相关文件,整理了2020年11月全国各地交通事故损害赔偿标准汇总。
全国各地交通事故损害赔偿标准汇总表
附:
部分法院赔偿标准文件及统一适用人身损害赔偿标准文件
北京市高级人民法院2020年交通事故赔偿标准 市第一、第二、第二、第四中级人民法院、北京知识产权法院;各区人民法院、北京互联网法院;市高级人民法院各审判庭室:为配合全市法院人身损害赔偿纠纷案件统一城乡居民赔偿标准试点工作,现将国家统计局北京调查总队公布的2019年度全市居民人均可支配收入、全市居民人均消费支出两项数据予以公布,供全市各级法院在审判工作中参考。附:2019年城乡居民人均收支等情况表市高院审管办二O二0年三月十六日2019年城乡居民人均收支等情况1.全市居民人均可支配收入 67756元/年2.全市居民人均消费支出 43038元/年 北京市高级人民法院关于开展人身损害赔偿纠纷案件统一城乡居民赔偿标准试点工作的通知 市第一、第二、第三中级人民法院;各区人民法院;市高级人民法院相关审判庭: 2019年4月15日公布的《中共中央、国务院关于建立健全城乡融合发展体制机制和政策体系的意见》,明确提出“统筹城乡社会救助体系”“改革人身损害赔偿制度,统一城乡居民赔偿标准”的要求。为贯彻落实中央精神,按照《最高人民法院关于授权开展人身损害赔偿标准城乡统一试点的通知》的要求,经北京市高级人民法院审判委员会2020年第8次会议审议,决定在全市法院开展人身损害赔偿纠纷案件统一城乡居民赔偿标准试点工作,具体事项通知如下: 一、全市法院受理的侵权行为发生于2020年4月1日(含本日)后的机动车交通事故责任纠纷案件、交通肇事刑事案件的附带民事诉讼案件不再区分城镇居民与农村居民,试行按统一赔偿标准计算残疾赔偿金、死亡赔偿金及被扶养人生活费(被扶养人生活费计入残疾赔偿金或死亡赔偿金):残疾赔偿金、死亡赔偿金按照北京市上一年度全市居民人均可支配收入标准计算;被扶养人生活费按照北京市上一年度全市居民人均消费性支出标准计算。 二、各法院按照上述要求开展试点工作时要确保通知精神传达到位,法律适用规范统一,并注意做好对当事人的解释说明工作。试点中遇到的有关问题,应及时报告市高级法院民一庭。特此通知。北京市高级人民法院 二〇二〇年三月二十四日
